Форум о музыке и аудиотехнике Sound Space



Часовой пояс: UTC + 3 часа




Форум закрыт Эта тема закрыта, вы не можете редактировать и оставлять сообщения в ней.  [ Сообщений: 46 ]  На страницу 1, 2  След.
Автор Сообщение
 Заголовок сообщения: Бюджетный фонокорректор ORBITAL AUDIO
Непрочитанное сообщениеДобавлено: 16 июл 2016, 15:01 
Автор темы


http://orbital-audio.spb.ru/izdeliya/or ... lifier.htm

очень музыкальный получился у Александра корректор.
оставляет позади гораздо более дорогие по цене экземпляры. по звучанию - уровень CREEK или выше с возможностью последующей модернизации при цене 7 и 10 т.р. ( все цены - производителя )

от себя - искренне рекомендую. звучит !!! :cool:
==============================================

у меня в наличии несколько версий этих корректоров для тестирования.

возможна отправка по стране для тестирования форумчанам.


   
 
 Заголовок сообщения: бюджетный фонокорректор ORBITAL AUDIO
Непрочитанное сообщениеДобавлено: 16 июл 2016, 15:57 
Модератор
Аватара пользователя
Имя: Владимир.
Откуда: СПб. Колпино.

На форуме с
Сообщений: 12872
Его благодарили: 6335
jack daniel
Интересно! Надо взять послушать.

-----------------
Лужу-паяю, ЭВМ починяю.


  Не в сети Профиль Профиль на discogs.com (откроется в новом окне) Моя система (откроется в новой вкладке)  
 
 Заголовок сообщения: бюджетный фонокорректор ORBITAL AUDIO
Непрочитанное сообщениеДобавлено: 16 июл 2016, 18:35 
Автор темы


есть оба варианта.
Basic и IC.
foto ---


Вложения:
IMGP5300.JPG
IMGP5300.JPG [ 1.46 МБ | Просмотров: 26461 ]
IMGP5299.JPG
IMGP5299.JPG [ 1.48 МБ | Просмотров: 26461 ]
   
 
 Заголовок сообщения: бюджетный фонокорректор ORBITAL AUDIO
Непрочитанное сообщениеДобавлено: 16 июл 2016, 18:42 
Модератор
Аватара пользователя
Имя: Владимир.
Откуда: СПб. Колпино.

На форуме с
Сообщений: 12872
Его благодарили: 6335
jack daniel писал(а):
есть оба варианта.
Basic и IC.

Чем они различаются?

-----------------
Лужу-паяю, ЭВМ починяю.


  Не в сети Профиль Профиль на discogs.com (откроется в новом окне) Моя система (откроется в новой вкладке)  
 
 Заголовок сообщения: бюджетный фонокорректор ORBITAL AUDIO
Непрочитанное сообщениеДобавлено: 16 июл 2016, 18:57 
Автор темы


Горыныч писал(а):
jack daniel писал(а):
есть оба варианта.
Basic и IC.

Чем они различаются?



пленка на входе вместо керамики и другие операционники.


   
 
 Заголовок сообщения: бюджетный фонокорректор ORBITAL AUDIO
Непрочитанное сообщениеДобавлено: 16 июл 2016, 19:06 
Аватара пользователя

Возраст: 45
Откуда: Оренбург

На форуме с
Сообщений: 43
Его благодарили: 7
Забавно,но Basic было написано на обоих упаковках,потом на одной затерли Bas и получилось ic.Наверно различие в этом)


  Не в сети Профиль Профиль на discogs.com (откроется в новом окне)  
 
 Заголовок сообщения: бюджетный фонокорректор ORBITAL AUDIO
Непрочитанное сообщениеДобавлено: 16 июл 2016, 20:29 
Автор темы


evg-oren

просто , чтобы не перепутать - где какой.
коробки - расходный материал .


   
 
 Заголовок сообщения: бюджетный фонокорректор ORBITAL AUDIO
Непрочитанное сообщениеДобавлено: 17 июл 2016, 11:15 
Аватара пользователя
Имя: Андрей
Возраст: 67
Откуда: Санкт-Петербург

На форуме с
Сообщений: 2647
Его благодарили: 1174
jack daniel писал(а):
http://orbital-audio.spb.ru/izdeliya/or ... lifier.htm

очень музыкальный получился у Александра корректор.

Михаил, если Вы знакомы с Александром, то посоветуйте подкорректировать страничку , посвящённую фонокорректору.
Цитата:
Схемотехника фонокорректора сочетает в себе пассивную коррекцию без общей цепи ОС (обратной связи), двухполярное питание ОУ, отсутствие проходных конденсаторов на его входах и выходах.

Нет в аудиотехнике проходных конденсаторов, а те , что он имел ввиду, не проходные.

И я бы немного изменил следующую фразу. Из неё следует, что существуют сдвоенные ОУ в дип8 с цоколёвкой, отличной от ОРА2134.
Цитата:
При желании они могут быть заменены на другие, совпадающие с OPA2134PA по цоклёвке выводов.

Мелочи, конечно, но могут вызвать нежелательные комментарии.

PS На мой взгляд усиление в 52 дБ великовато.


  Не в сети Профиль  
 
 Заголовок сообщения: бюджетный фонокорректор ORBITAL AUDIO
Непрочитанное сообщениеДобавлено: 17 июл 2016, 14:04 
Конструктор
Аватара пользователя
Имя: Олег
Возраст: 60
Откуда: Футурама

На форуме с
Сообщений: 3221
Его благодарили: 823
bighill
52 дБ невнятно на какой частоте получено :) .Обычно имеют в виду частоту 1 кГц, если это так то 52 дБ действительно избыточно и перегрузочная способность корректора на ОУ невелика будет.
Использование торов от Talema это хорошо конечно но расположение их в одном корпусе с цепями корректора лично я не приветствую , понятно что так дешевле но все же как то не то.

-----------------
В интернете вы можете быть кем угодно. Странно, что многие предпочитают быть идиотами.
Если человека кусает вампир, он становится вампиром. Такое ощущение, что многих вокруг искусали бараны!


  Не в сети Профиль  
 
 Заголовок сообщения: бюджетный фонокорректор ORBITAL AUDIO
Непрочитанное сообщениеДобавлено: 17 июл 2016, 14:15 
Автор темы


Коэффициент усиления (1кГц): 52дБ (MM) / 66дБ (MC);


   
 
 Заголовок сообщения: бюджетный фонокорректор ORBITAL AUDIO
Непрочитанное сообщениеДобавлено: 17 июл 2016, 14:20 
Конструктор
Аватара пользователя
Имя: Олег
Возраст: 60
Откуда: Футурама

На форуме с
Сообщений: 3221
Его благодарили: 823
jack daniel
Я написал Александру и пригласил его к нам. :2piv:

-----------------
В интернете вы можете быть кем угодно. Странно, что многие предпочитают быть идиотами.
Если человека кусает вампир, он становится вампиром. Такое ощущение, что многих вокруг искусали бараны!


  Не в сети Профиль  
 
 Заголовок сообщения: бюджетный фонокорректор ORBITAL AUDIO
Непрочитанное сообщениеДобавлено: 17 июл 2016, 14:27 
Конструктор
Имя: Александр
Возраст: 46
Откуда: Санкт-Петербург

На форуме с
Сообщений: 16
Его благодарили: 10
Спасибо за приглашение, теперь я с Вами


  Не в сети Профиль  
 
 Заголовок сообщения: бюджетный фонокорректор ORBITAL AUDIO
Непрочитанное сообщениеДобавлено: 17 июл 2016, 14:27 
Конструктор
Аватара пользователя
Имя: Олег
Возраст: 60
Откуда: Футурама

На форуме с
Сообщений: 3221
Его благодарили: 823
orbity
:2piv: :pzdr1:

-----------------
В интернете вы можете быть кем угодно. Странно, что многие предпочитают быть идиотами.
Если человека кусает вампир, он становится вампиром. Такое ощущение, что многих вокруг искусали бараны!


  Не в сети Профиль  
 
 Заголовок сообщения: бюджетный фонокорректор ORBITAL AUDIO
Непрочитанное сообщениеДобавлено: 17 июл 2016, 14:37 
Конструктор
Имя: Александр
Возраст: 46
Откуда: Санкт-Петербург

На форуме с
Сообщений: 16
Его благодарили: 10
Пару слов о корректоре: изначально возникло желание сделать бюджетный качественный корректор для своего Арктура-006. Перерыл кучу статей, схем и публикаций, в итоге выбрал двухкаскадную схему с пассивной коррекцией. Отталкивался от известной на Вегалабе схемы Бокарева.

Схему промоделировал, пересчитал цепочку коррекции, сделал первую плату.

Попробовал, понравилось:) Дальше пошли итерации по конструктиву, одно- и двухкорпусное исполнение и пр.

В результате образовалось несколько "лишних" коробок, которые были успешно проданы на Авито, дав моральный и финансовый толчок для дальнейших экспериментов.

После знакомства с Сергеем Ващенковым решил наладить мелкосерийное производство с фабричными платами и корпусами.

На сегодняшний день, по отзывам купивших мои изделия, получился хороший корректор с неплохим звуком и соотношением цена/качество.

Изначально эта цель и ставилась: разработать корректор с максимальным качеством звука за минимальные деньги.

Сейчас основная миссия проекта - обеспечить желающих качественным изделием за разумные деньги, при этом учесть интересы тех, кто просто любит слушать винил, а также тех, кто любит экспериментировать с различными головками звукоснимателей.


  Не в сети Профиль  
 
 Заголовок сообщения: бюджетный фонокорректор ORBITAL AUDIO
Непрочитанное сообщениеДобавлено: 17 июл 2016, 15:25 
Аватара пользователя
Имя: Андрей
Возраст: 67
Откуда: Санкт-Петербург

На форуме с
Сообщений: 2647
Его благодарили: 1174
Bender писал(а):
52 дБ невнятно на какой частоте получено


По ссылке у Михаила частота указана, иначе бы я не оставил комментарий.


  Не в сети Профиль  
 
 Заголовок сообщения: бюджетный фонокорректор ORBITAL AUDIO
Непрочитанное сообщениеДобавлено: 17 июл 2016, 15:34 
Конструктор
Аватара пользователя
Имя: Олег
Возраст: 60
Откуда: Футурама

На форуме с
Сообщений: 3221
Его благодарили: 823
orbity
Сделал неплохой по цене и качеству так молодец.

-----------------
В интернете вы можете быть кем угодно. Странно, что многие предпочитают быть идиотами.
Если человека кусает вампир, он становится вампиром. Такое ощущение, что многих вокруг искусали бараны!


  Не в сети Профиль  
 
 Заголовок сообщения: бюджетный фонокорректор ORBITAL AUDIO
Непрочитанное сообщениеДобавлено: 22 июл 2016, 13:10 
Конструктор
Имя: Александр
Возраст: 46
Откуда: Санкт-Петербург

На форуме с
Сообщений: 16
Его благодарили: 10
Уважаемые форумчане из Санкт-Петербурга!

Если Вам интересно, то могу предоставить свои изделия для прослушивания и высказывания мнений и критики относительно звучания.


  Не в сети Профиль  
 
 Заголовок сообщения: бюджетный фонокорректор ORBITAL AUDIO
Непрочитанное сообщениеДобавлено: 22 июл 2016, 13:13 
Злобный модератор
Аватара пользователя

Откуда: Город бесов

На форуме с
Сообщений: 25102
Его благодарили: 6027
Горыныч, не спи!

-----------------
Как модератор форума я рад любому вкладу, независимо от того, насколько он деструктивен.


  Не в сети Профиль Моя система (откроется в новой вкладке)  
 
 Заголовок сообщения: бюджетный фонокорректор ORBITAL AUDIO
Непрочитанное сообщениеДобавлено: 22 июл 2016, 13:40 
Модератор
Аватара пользователя
Имя: Владимир.
Откуда: СПб. Колпино.

На форуме с
Сообщений: 12872
Его благодарили: 6335
orbity
Да! Очень хочется познакомиться и автором и с изделием. :cool:

-----------------
Лужу-паяю, ЭВМ починяю.


  Не в сети Профиль Профиль на discogs.com (откроется в новом окне) Моя система (откроется в новой вкладке)  
 
 Заголовок сообщения: бюджетный фонокорректор ORBITAL AUDIO
Непрочитанное сообщениеДобавлено: 22 июл 2016, 16:20 
Конструктор
Имя: Александр
Возраст: 46
Откуда: Санкт-Петербург

На форуме с
Сообщений: 16
Его благодарили: 10
Не вопрос! Мой номер +7-921-423-4008 или почта orbity@yandex.ru


  Не в сети Профиль  
 
 Заголовок сообщения: бюджетный фонокорректор ORBITAL AUDIO
Непрочитанное сообщениеДобавлено: 22 июл 2016, 17:34 
Аватара пользователя
Имя: Дмитрий.
Откуда: Нижний Новгород.

На форуме с
Сообщений: 136
Его благодарили: 17
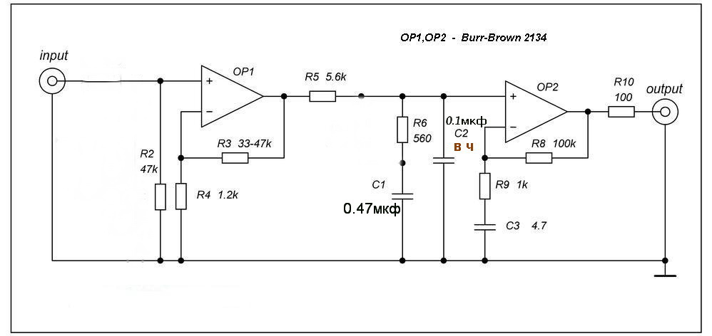
Вложение:
ФОНОК БОКАР-делать.jpg
ФОНОК БОКАР-делать.jpg [ 46.76 КБ | Просмотров: 26118 ]
Я так понимаю вот эту музыкальную схему здесь обсуждают. :D


  Не в сети Профиль  
 
 Заголовок сообщения: бюджетный фонокорректор ORBITAL AUDIO
Непрочитанное сообщениеДобавлено: 22 июл 2016, 17:42 
Конструктор
Аватара пользователя
Имя: Олег
Возраст: 60
Откуда: Футурама

На форуме с
Сообщений: 3221
Его благодарили: 823
Дмитрийннн

Предложи свое кровное, смакетируй,закажи платки и деталюшки, корпуса, спаяй и выложи на продажу и поглядим.

-----------------
В интернете вы можете быть кем угодно. Странно, что многие предпочитают быть идиотами.
Если человека кусает вампир, он становится вампиром. Такое ощущение, что многих вокруг искусали бараны!


  Не в сети Профиль  
 
 Заголовок сообщения: бюджетный фонокорректор ORBITAL AUDIO
Непрочитанное сообщениеДобавлено: 22 июл 2016, 18:11 
Конструктор
Имя: Александр
Возраст: 46
Откуда: Санкт-Петербург

На форуме с
Сообщений: 16
Его благодарили: 10
Дмитрийннн писал(а):
Вложение:
ФОНОК БОКАР-делать.jpg
Я так понимаю вот эту музыкальную схему здесь обсуждают. :D


Схемотехника у всех корректоров одинаковая, а вот номиналы (особенно цепи коррекции) и конструкция - разные :) Номиналы у меня другие :)


  Не в сети Профиль  
 
 Заголовок сообщения: бюджетный фонокорректор ORBITAL AUDIO
Непрочитанное сообщениеДобавлено: 22 июл 2016, 18:15 
Конструктор
Имя: Александр
Возраст: 46
Откуда: Санкт-Петербург

На форуме с
Сообщений: 16
Его благодарили: 10
В выложенном оригинале от Бокарева есть подъем на ВЧ и небольшой завал по НЧ, что делает звучание унитровских и наших старых голов более интересным (с этой же целью производители завышают скорость на некоторых бюджетных вертаках), но на хорошем тракте эффект, скорее, отрицательный. Я в свое время пересчитал номиналы элементов, развел плату с учетом требований к землям, звучать стало ровнее и интереснее.


  Не в сети Профиль  
 
 Заголовок сообщения: Бюджетный фонокорректор ORBITAL AUDIO
Непрочитанное сообщениеДобавлено: 28 июл 2016, 21:34 
Аватара пользователя
Имя: Сергей
Откуда: Москва

На форуме с
Сообщений: 481
Его благодарили: 115
Расскажите и про блок питания, пожалуйста!


  Не в сети Профиль  
 
 Заголовок сообщения: Бюджетный фонокорректор ORBITAL AUDIO
Непрочитанное сообщениеДобавлено: 28 июл 2016, 23:06 
Конструктор
Имя: Александр
Возраст: 46
Откуда: Санкт-Петербург

На форуме с
Сообщений: 16
Его благодарили: 10
Efimov писал(а):
Расскажите и про блок питания, пожалуйста!


БП собран по абсолютно классической схеме, активно применяемой многими инженерами: тороид с 2-мя независимыми обмотками, на каждую обмотку - свой выпрямительный мост на диодах Шоттки, зашунтированных керамикой, после моста - электролит. Стабилизация осуществляется линейниками 7815 и 7915, после них - еще электролит, зашунтированный пленкой. + и - идут на питание ОУ, а их земли - на центр земляной "звезды" платы. Решение, дающее впролне приличный результат за более чем разумные деньги.


  Не в сети Профиль  
 
 Заголовок сообщения: Бюджетный фонокорректор ORBITAL AUDIO
Непрочитанное сообщениеДобавлено: 28 июл 2016, 23:11 
Аватара пользователя
Имя: Дмитрий.
Откуда: Нижний Новгород.

На форуме с
Сообщений: 136
Его благодарили: 17
Вложение:
27-07-2016 21-17-29.jpg
27-07-2016 21-17-29.jpg [ 181.57 КБ | Просмотров: 25953 ]

Цитата:
Предложи свое кровное, смакетируй,закажи платки и деталюшки, корпуса, спаяй и выложи на продажу и поглядим.

Чего тут макетировать,печатка есть в интернете,так что никаких заслуг,окромя барыжных..........


  Не в сети Профиль  
 
 Заголовок сообщения: Бюджетный фонокорректор ORBITAL AUDIO
Непрочитанное сообщениеДобавлено: 28 июл 2016, 23:15 
Конструктор
Имя: Александр
Возраст: 46
Откуда: Санкт-Петербург

На форуме с
Сообщений: 16
Его благодарили: 10
Дмитрийннн писал(а):
Вложение:
27-07-2016 21-17-29.jpg

Цитата:
Предложи свое кровное, смакетируй,закажи платки и деталюшки, корпуса, спаяй и выложи на продажу и поглядим.

Чего тут макетировать,печатка есть в интернете,так что никаких заслуг,окромя барыжных..........


У меня своя печатка, разведенная немного мудренее, чем те, что лежат на просторах сети:)


  Не в сети Профиль  
 
 Заголовок сообщения: Бюджетный фонокорректор ORBITAL AUDIO
Непрочитанное сообщениеДобавлено: 28 июл 2016, 23:27 
Конструктор
Имя: Александр
Возраст: 46
Откуда: Санкт-Петербург

На форуме с
Сообщений: 16
Его благодарили: 10
Вид на потроха моего корректора, к разговору о БП и печатной плате.


Вложения:
orbital-audio-phono-preamplifier-03.jpg
orbital-audio-phono-preamplifier-03.jpg [ 271.97 КБ | Просмотров: 25946 ]
  Не в сети Профиль  
 
 Заголовок сообщения: Бюджетный фонокорректор ORBITAL AUDIO
Непрочитанное сообщениеДобавлено: 29 июл 2016, 12:42 
Конструктор
Аватара пользователя
Имя: Олег
Возраст: 60
Откуда: Футурама

На форуме с
Сообщений: 3221
Его благодарили: 823
Дмитрийннн, Слушай возьми cделай как положено свою печатку закажи корпуса итд и барыжь , что тебе мешает ? :D

-----------------
В интернете вы можете быть кем угодно. Странно, что многие предпочитают быть идиотами.
Если человека кусает вампир, он становится вампиром. Такое ощущение, что многих вокруг искусали бараны!


  Не в сети Профиль  
 
Показать сообщения за:  Поле сортировки  
Форум закрыт Эта тема закрыта, вы не можете редактировать и оставлять сообщения в ней.  [ Сообщений: 46 ]  На страницу 1, 2  След.

Часовой пояс: UTC + 3 часа


Кто сейчас на форуме

Сейчас этот форум просматривают: нет зарегистрированных пользователей и гости: 1


Вы не можете начинать темы
Вы не можете отвечать на сообщения
Вы не можете редактировать свои сообщения
Вы не можете удалять свои сообщения
Вы не можете добавлять вложения

Найти:
Перейти:  

Создано на основе phpBB® Forum Software © phpBB Group
© 2013-2020 Sound Space - форум о музыке и аудиотехнике
Разработка логотипа - artcore.top

    hosted by .masterhost