Форум о музыке и аудиотехнике Sound Space



Часовой пояс: UTC + 3 часа




Форум закрыт Эта тема закрыта, вы не можете редактировать и оставлять сообщения в ней.  [ Сообщений: 30 ] 
Автор Сообщение
 Заголовок сообщения: Poweramp-01 mk5
Непрочитанное сообщениеДобавлено: 09 мар 2016, 22:26 
Конструктор
Аватара пользователя
Автор темы

Имя: Олег
Откуда: Санкт-Петербург

На форуме с
Сообщений: 71
Его благодарили: 13
Итак, первый пошел :D
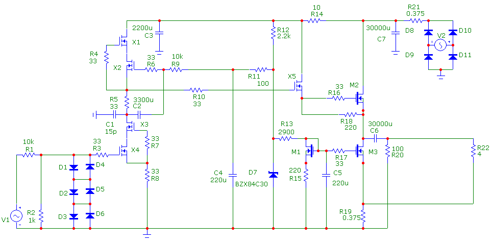
Усилитель Poweramp-01.
Усилитель ведет свою историю с 2010 года, когда был собран первый макет по данной схемотехнике, см. ниже.
Усилитель в разных версиях участвовал в выставках РХЭ-2013, 2014 и в целом получил лестную оценку посетителей, хотя встречались и другие мнения. :cry:
Представляю черновой вариант новой, 5 версии усилителя(существует пока только в виде макета).
Основные характеристики:
Максимальная выходная мощность - 40 Вт на 4 Ома(25 Вт на 8 Ом) или 70 Вт на 4 Ома (40 Вт на 8 Ом)
Полоса воспроизводимых частот - от 5 Гц до 200 кГц
Коэффициент нелинейных искажений на мощности, равной половине максимальной - не более 0.5%
Уровень шумов и помех, не более - -90 дБ.
КПД - около 40 %

Несколько слов о схемотехнике - усилитель построен по двухкаскадной схеме:
1.Первый каскад - усилитель напряжения построен на транзисторах Х1...Х4 по каскодной схеме, обеспечивает усиление по напряжению примерно в 300 раз, что в совокупности с входным делителем дает усиление примерно в 26 раз.
2.Второй каскад - усилитель тока построен на транзисторах X5 и М1...М3. Транзистор X5 обеспечивает начальное усиление по току и низкое выходное сопротивление для работы мощного выходного транзистора М1. Транзисторы М2 и М3 представляют собой управляемый источник тока(М2 является датчиком температуры), а также каскад, включенный по схеме с общим затвором. Управление током покоя с помощью выходного сигнала, а также использование М2 в качестве каскада с общим затвором обеспечивает увеличение КПД с 20 до 40 % и позволяет реализовать усилитель в классе А значительной мощности при разумных массогабаритных показателях и выделяемому теплу.

Конструктивно усилитель выполнен на печатных платах вместе с источником питания - т.е. 1 канал усилителя +БП - одна плата. Каждый канал усилителя питается от своей обмотки трансформатора(ну или от отдельного трансформатора). Мощность трансформатора (на 1 канал) составляет 400-500% от выходной мощности.
Вот вкратце и все, задавайте дополнительные вопросы))
Вложение:
Poweramp-01 mk5_0.png
Poweramp-01 mk5_0.png [ 20.23 КБ | Просмотров: 27020 ]



Вот наши изделия на выставке РХЭ-2014

Вложение:
1.JPG
1.JPG [ 3.28 МБ | Просмотров: 26672 ]


Вот еще несколько фото разных лет:

Вложение:
2.JPG
2.JPG [ 3.51 МБ | Просмотров: 26672 ]


Вложение:
3.JPG
3.JPG [ 1.69 МБ | Просмотров: 26672 ]

-----------------
По всем коммерческим вопросам писать на avtech@palabs.ru
www.palabs.ru


  Не в сети Профиль  
 
 Заголовок сообщения: Poweramp-01 mk5
Непрочитанное сообщениеДобавлено: 09 мар 2016, 23:02 
Администратор
Аватара пользователя
Имя: Дмитрий
Возраст: 45
Откуда: Иркутск

На форуме с
Сообщений: 1498
Его благодарили: 562
Олег приветствую! Красивая, лаконичная схема :cool:
Спектры снимались с макета? Воможно на них взглянуть?

-----------------
Увидишь своих, так кланяйся нашим.


  Не в сети Профиль  
 
 Заголовок сообщения: Poweramp-01 mk5
Непрочитанное сообщениеДобавлено: 09 мар 2016, 23:32 
Конструктор
Аватара пользователя
Автор темы

Имя: Олег
Откуда: Санкт-Петербург

На форуме с
Сообщений: 71
Его благодарили: 13
Здравствуйте!

Спасибо!

Спектры я смотрю, но не сохраняю, они имеют практически один и тот же вид. Вот к примеру


Вложения:
Spectrum.pdf [8.01 КБ]
Скачиваний: 568

-----------------
По всем коммерческим вопросам писать на avtech@palabs.ru
www.palabs.ru
  Не в сети Профиль  
 
 Заголовок сообщения: Poweramp-01 mk5
Непрочитанное сообщениеДобавлено: 10 мар 2016, 06:29 
Конструктор
Аватара пользователя

Возраст: 74
Откуда: Самара

На форуме с
Сообщений: 3304
Его благодарили: 402
Приятно видеть хорошую разработку. Грамотное решение.Я ещё больше поверил Олег в тебя.Поздравляю. :2fr:

-----------------
Всё в руках человеческих....


  Не в сети Профиль  
 
 Заголовок сообщения: Poweramp-01 mk5
Непрочитанное сообщениеДобавлено: 10 мар 2016, 07:29 
Конструктор
Аватара пользователя
Автор темы

Имя: Олег
Откуда: Санкт-Петербург

На форуме с
Сообщений: 71
Его благодарили: 13
Спасибо! :2piv:

-----------------
По всем коммерческим вопросам писать на avtech@palabs.ru
www.palabs.ru


  Не в сети Профиль  
 
 Заголовок сообщения: Poweramp-01 mk5
Непрочитанное сообщениеДобавлено: 10 мар 2016, 09:53 
Аватара пользователя

Возраст: 59
Откуда: Самара

На форуме с
Сообщений: 3912
Его благодарили: 621
olegyurich
Вопрос по схеме, не влияет ли на звук диодный ограничитель по входу? Входные полевики BS-ки? Наши КП110 не пойдут?


  Не в сети Профиль  
 
 Заголовок сообщения: Poweramp-01 mk5
Непрочитанное сообщениеДобавлено: 10 мар 2016, 10:04 
Конструктор
Аватара пользователя
Автор темы

Имя: Олег
Откуда: Санкт-Петербург

На форуме с
Сообщений: 71
Его благодарили: 13
Входной ограничитель на звук не влияет, его нелинейность на рабочих уровнях сигнала гораздо меньше нелинейности усилителя в целом.
На входе стоят BSP129, замена возможна на транзисторы с отрицательным напряжением открывания (около -1 В).

-----------------
По всем коммерческим вопросам писать на avtech@palabs.ru
www.palabs.ru


  Не в сети Профиль  
 
 Заголовок сообщения: Poweramp-01 mk5
Непрочитанное сообщениеДобавлено: 16 мар 2016, 11:24 
Имя: ПАВЕЛ
Откуда: г. Самара

На форуме с
Сообщений: 135
Его благодарили: 18
Какой транзистор на месте Х5 ?


  Не в сети Профиль  
 
 Заголовок сообщения: Poweramp-01 mk5
Непрочитанное сообщениеДобавлено: 16 мар 2016, 11:40 
Конструктор
Аватара пользователя
Имя: Олег
Возраст: 60
Откуда: Футурама

На форуме с
Сообщений: 3221
Его благодарили: 823
Pracktic
Тот же что и на входе скорее всего.
Я та думаю что если подобрать пары на вход и кое что подшаманить еще то можно сделать еще одну вещь весьма интересную описанную А Никитином в одном труде" Parametric distortion compensation in FETs or How to build a Solid-State Triode".
Я в одном своем фонокорректоре такое сделал , работает офигенно.

-----------------
В интернете вы можете быть кем угодно. Странно, что многие предпочитают быть идиотами.
Если человека кусает вампир, он становится вампиром. Такое ощущение, что многих вокруг искусали бараны!


  Не в сети Профиль  
 
 Заголовок сообщения: Poweramp-01 mk5
Непрочитанное сообщениеДобавлено: 16 мар 2016, 12:40 
Конструктор
Аватара пользователя
Автор темы

Имя: Олег
Откуда: Санкт-Петербург

На форуме с
Сообщений: 71
Его благодарили: 13
Да, Х5 тоже bsp129.

-----------------
По всем коммерческим вопросам писать на avtech@palabs.ru
www.palabs.ru


  Не в сети Профиль  
 
 Заголовок сообщения: Poweramp-01 mk5
Непрочитанное сообщениеДобавлено: 17 мар 2016, 10:38 
Конструктор
Аватара пользователя
Автор темы

Имя: Олег
Откуда: Санкт-Петербург

На форуме с
Сообщений: 71
Его благодарили: 13
В первое сообщение темы добавлены фото внешнего вида усилителей.

-----------------
По всем коммерческим вопросам писать на avtech@palabs.ru
www.palabs.ru


  Не в сети Профиль  
 
 Заголовок сообщения: Poweramp-01 mk5
Непрочитанное сообщениеДобавлено: 17 мар 2016, 22:25 
Аватара пользователя

Возраст: 65
Откуда: Сочи-Москва-Братислава

На форуме с
Сообщений: 2032
Его благодарили: 328
olegyurich
а можно огласить ценно образование на ваши усилители и фото внутри по сборке как там все? :oops:

-----------------
АД ПУСТ. ВСЕ БЕСЫ ТУТ.


  Не в сети Профиль Профиль на meshok.net (откроется в новом окне) Моя система (откроется в новой вкладке)  
 
 Заголовок сообщения: Poweramp-01 mk5
Непрочитанное сообщениеДобавлено: 18 мар 2016, 10:14 
Конструктор
Аватара пользователя
Автор темы

Имя: Олег
Откуда: Санкт-Петербург

На форуме с
Сообщений: 71
Его благодарили: 13
По ценам пишите на почту в подписи, отвечу на все вопросы. С фото сложнее, я не фотографировал усилитель со снятой крышкой, т.к. никто не просил. Когда будет возможность, обязательно сфотографирую и выложу фото.

-----------------
По всем коммерческим вопросам писать на avtech@palabs.ru
www.palabs.ru


  Не в сети Профиль  
 
 Заголовок сообщения: Poweramp-01 mk5
Непрочитанное сообщениеДобавлено: 15 апр 2016, 19:43 
Администратор
Аватара пользователя
Имя: Алексей
Возраст: 43
Откуда: Москва

На форуме с
Сообщений: 5189
Его благодарили: 821

olegyurich писал(а):
тут разместить объяву не могу(правилами Веги запрещено где-то еще размещать то, что продается на ней)

А тут запрещено давать ссылки на ресурсы требующие обязательной регистрации. Все удалено, штожеделать.. :?

-----------------
There is no dark side of the moon really. Matter of fact it's all dark.


  Не в сети Профиль Профиль на discogs.com (откроется в новом окне) Профиль на meshok.net (откроется в новом окне)  
 
 Заголовок сообщения: Poweramp-01 mk5
Непрочитанное сообщениеДобавлено: 15 апр 2016, 19:46 
Конструктор
Аватара пользователя
Автор темы

Имя: Олег
Откуда: Санкт-Петербург

На форуме с
Сообщений: 71
Его благодарили: 13
Приношу свои извинения, пробежался по правилам, вроде на такое не наткнулся. Еще раз извиняюсь.
Тогда только пишите на почту.

-----------------
По всем коммерческим вопросам писать на avtech@palabs.ru
www.palabs.ru


  Не в сети Профиль  
 
 Заголовок сообщения: Poweramp-01 mk5
Непрочитанное сообщениеДобавлено: 15 апр 2016, 21:10 
Аватара пользователя
Имя: Алексей
Возраст: 60
Откуда: 600 верст от центра

На форуме с
Сообщений: 86
Его благодарили: 16
olegyurich писал(а):
о ценам пишите на почту в подписи, отвечу на все вопросы. С фото сложнее, я не фотографировал усилитель со снятой крышкой, т.к. никто не просил. Когда будет возможность, обязательно сфотографирую и выложу фото.

...вот тут ,вообще не понятно,а если инженер захочет посмотреть на монтаж и так называемую културу производства.а её нет,и когда будет неизвестно,а есть только цена и намеки на схемотехнику....и фото коробочки,за что извините,за непонимание тугры выкладывать...конечно можно задать все вопросы в личке.но,всю тайну откройте для всех...если у вас есть такая возможность...


  Не в сети Профиль Моя система (откроется в новой вкладке)  
 
 Заголовок сообщения: Poweramp-01 mk5
Непрочитанное сообщениеДобавлено: 15 апр 2016, 21:50 
Конструктор
Аватара пользователя
Автор темы

Имя: Олег
Откуда: Санкт-Петербург

На форуме с
Сообщений: 71
Его благодарили: 13
Ну вот например фото платы предыдущей, 4 ревизии:
Других фото пока сделать не могу.


Вложения:
IMG_0189_s.jpg
IMG_0189_s.jpg [ 298.26 КБ | Просмотров: 26420 ]

-----------------
По всем коммерческим вопросам писать на avtech@palabs.ru
www.palabs.ru
  Не в сети Профиль  
 
 Заголовок сообщения: Poweramp-01 mk5
Непрочитанное сообщениеДобавлено: 22 апр 2016, 12:01 
Имя: ПАВЕЛ
Откуда: г. Самара

На форуме с
Сообщений: 135
Его благодарили: 18
Собирал 4-ю и 5-ю версии.
Для интересующихся выложу скрины RMAA для последней версии при амплитуде на нагрузке 6в .
Смущает подъем на высоких выше 30кгц, , это присутствует и в 4-й версии, на осцилографе никаких возбудов не видно.


Вложения:
IMG_20160422_121839.jpg
IMG_20160422_121839.jpg [ 724.85 КБ | Просмотров: 26346 ]
IMG_20160422_122215.jpg
IMG_20160422_122215.jpg [ 250.7 КБ | Просмотров: 26346 ]
IMG_20160422_121754.jpg
IMG_20160422_121754.jpg [ 736.66 КБ | Просмотров: 26346 ]
  Не в сети Профиль  
 
 Заголовок сообщения: Poweramp-01 mk5
Непрочитанное сообщениеДобавлено: 22 апр 2016, 12:26 
Конструктор
Аватара пользователя
Имя: Олег
Возраст: 60
Откуда: Футурама

На форуме с
Сообщений: 3221
Его благодарили: 823
Pracktic
Внимательно измерьте АЧХ другим методом не звуковухой , у АЦП c режимом ближе к 24Х192 у некоторых и ниже наблюдается подьем АЧХ на ВЧ "горб" и увеличение искажений это артефакт работы сигма-дельта АЦП , не лечится.

-----------------
В интернете вы можете быть кем угодно. Странно, что многие предпочитают быть идиотами.
Если человека кусает вампир, он становится вампиром. Такое ощущение, что многих вокруг искусали бараны!


  Не в сети Профиль  
 
 Заголовок сообщения: Poweramp-01 mk5
Непрочитанное сообщениеДобавлено: 24 апр 2016, 15:19 
Конструктор
Аватара пользователя
Автор темы

Имя: Олег
Откуда: Санкт-Петербург

На форуме с
Сообщений: 71
Его благодарили: 13
А что подразумевается под 5 версией? Окончательную схему я еще нигде не выкладывал... :D

-----------------
По всем коммерческим вопросам писать на avtech@palabs.ru
www.palabs.ru


  Не в сети Профиль  
 
 Заголовок сообщения: Poweramp-01 mk5
Непрочитанное сообщениеДобавлено: 24 апр 2016, 17:40 
Аватара пользователя

Возраст: 55
Откуда: Московская область

На форуме с
Сообщений: 10426
Его благодарили: 2088
olegyurich писал(а):
А что подразумевается под 5 версией? Окончательную схему я еще нигде не выкладывал...


Налицо промышленный шпионаж. :D

-----------------
Мы не должны позволять цифрам определять качество звука , как и химическому анализу быть арбитром вина
__________________________________________________________________________________ (Нельсон Пасс)


  Не в сети Профиль Профиль на discogs.com (откроется в новом окне) Моя система (откроется в новой вкладке)  
 
 Заголовок сообщения: Poweramp-01 mk5
Непрочитанное сообщениеДобавлено: 24 апр 2016, 18:57 
Конструктор
Аватара пользователя
Автор темы

Имя: Олег
Откуда: Санкт-Петербург

На форуме с
Сообщений: 71
Его благодарили: 13
:?

-----------------
По всем коммерческим вопросам писать на avtech@palabs.ru
www.palabs.ru


  Не в сети Профиль  
 
 Заголовок сообщения: Poweramp-01 mk5
Непрочитанное сообщениеДобавлено: 24 апр 2016, 22:02 
Имя: ПАВЕЛ
Откуда: г. Самара

На форуме с
Сообщений: 135
Его благодарили: 18
olegyurich писал(а):
А что подразумевается под 5 версией? Окончательную схему я еще нигде не выкладывал... :D

Имеется ввиду макетный вариант.


  Не в сети Профиль  
 
 Заголовок сообщения: Poweramp-01 mk5
Непрочитанное сообщениеДобавлено: 30 апр 2016, 20:28 
Конструктор
Аватара пользователя
Автор темы

Имя: Олег
Откуда: Санкт-Петербург

На форуме с
Сообщений: 71
Его благодарили: 13
:2piv:

-----------------
По всем коммерческим вопросам писать на avtech@palabs.ru
www.palabs.ru


  Не в сети Профиль  
 
 Заголовок сообщения: Poweramp-01 mk5
Непрочитанное сообщениеДобавлено: 20 июл 2016, 23:50 
Конструктор
Аватара пользователя
Автор темы

Имя: Олег
Откуда: Санкт-Петербург

На форуме с
Сообщений: 71
Его благодарили: 13
Новый корпус. - 50 Вт - 4 входа +ДУ


Вложения:
Новый корпус.JPG
Новый корпус.JPG [ 592.01 КБ | Просмотров: 25964 ]

-----------------
По всем коммерческим вопросам писать на avtech@palabs.ru
www.palabs.ru
  Не в сети Профиль  
 
 Заголовок сообщения: Poweramp-01 mk5
Непрочитанное сообщениеДобавлено: 20 июл 2016, 23:55 
Аватара пользователя

Возраст: 65
Откуда: Сочи-Москва-Братислава

На форуме с
Сообщений: 2032
Его благодарили: 328
olegyurich
так все же какая цена??? у данного чуда. или каждому покупателю свой подход-- одному за железки а другому за мульены???? ;) напишите не стесняйтесь . думаю многим будет интиресно.

-----------------
АД ПУСТ. ВСЕ БЕСЫ ТУТ.


  Не в сети Профиль Профиль на meshok.net (откроется в новом окне) Моя система (откроется в новой вкладке)  
 
 Заголовок сообщения: Poweramp-01 mk5
Непрочитанное сообщениеДобавлено: 21 июл 2016, 03:58 
Модератор
Аватара пользователя
Имя: Евгений
Возраст: 49
Откуда: Омск

На форуме с
Сообщений: 10860
Его благодарили: 1616
Внешний вид достойный :cool:


  Не в сети Профиль Моя система (откроется в новой вкладке)  
 
 Заголовок сообщения: Poweramp-01 mk5
Непрочитанное сообщениеДобавлено: 21 июл 2016, 06:31 
Аватара пользователя

Возраст: 59
Откуда: Самара

На форуме с
Сообщений: 3912
Его благодарили: 621
Олег, красотень. Прямо промышленный вариант. Я пока до такого не дорос, как дело до корпуса доходит, так пропадает интерес. Большинство конструкций так и остались в платно-макетном исполнении. :cool:


  Не в сети Профиль  
 
 Заголовок сообщения: Poweramp-01 mk5
Непрочитанное сообщениеДобавлено: 21 июл 2016, 18:57 
Конструктор
Аватара пользователя
Автор темы

Имя: Олег
Откуда: Санкт-Петербург

На форуме с
Сообщений: 71
Его благодарили: 13
Ну, если это не противоречит правилам форума, то пожалуйста. Хотя подход действительно имеет место быть + есть разные варианты содержимого, помещаемого в данный корпус. Скажем так от 50 до 80 т.р.

-----------------
По всем коммерческим вопросам писать на avtech@palabs.ru
www.palabs.ru


  Не в сети Профиль  
 
 Заголовок сообщения: Poweramp-01 mk5
Непрочитанное сообщениеДобавлено: 21 июл 2016, 22:59 
Аватара пользователя

Возраст: 65
Откуда: Сочи-Москва-Братислава

На форуме с
Сообщений: 2032
Его благодарили: 328
ну если данный аппарат реально вкусно звучит то и цена нармульки. ;) не вся фирма играет на такие деньги :2piv:

-----------------
АД ПУСТ. ВСЕ БЕСЫ ТУТ.


  Не в сети Профиль Профиль на meshok.net (откроется в новом окне) Моя система (откроется в новой вкладке)  
 
Показать сообщения за:  Поле сортировки  
Форум закрыт Эта тема закрыта, вы не можете редактировать и оставлять сообщения в ней.  [ Сообщений: 30 ] 

Часовой пояс: UTC + 3 часа


Кто сейчас на форуме

Сейчас этот форум просматривают: нет зарегистрированных пользователей и гости: 2


Вы не можете начинать темы
Вы не можете отвечать на сообщения
Вы не можете редактировать свои сообщения
Вы не можете удалять свои сообщения
Вы не можете добавлять вложения

Найти:
Перейти:  

Создано на основе phpBB® Forum Software © phpBB Group
© 2013-2020 Sound Space - форум о музыке и аудиотехнике
Разработка логотипа - artcore.top

    hosted by .masterhost