Форум о музыке и аудиотехнике Sound Space



Часовой пояс: UTC + 3 часа




Форум закрыт Эта тема закрыта, вы не можете редактировать и оставлять сообщения в ней.  [ Сообщений: 13 ] 
Автор Сообщение
 Заголовок сообщения: Poweramp-02
Непрочитанное сообщениеДобавлено: 09 мар 2016, 23:18 
Конструктор
Аватара пользователя
Автор темы

Имя: Олег
Откуда: Санкт-Петербург

На форуме с
Сообщений: 71
Его благодарили: 13
Этот усилитель был проверкой идеи, можно ли сделать усилитель на полупроводниках без обратной связи, как общей так и местной (по переменному току), а также без использования трансформаторов. И в целом эксперимент удался.
На прилагаемом рисунке представлена упрощенная схема макета, собранного в железе, он обеспечивал мощность около 2 Вт на нагрузке в 8 Ом(при Кг менее 1 %), КПД схемы составляет около 3 %)) Сравнимо с ламповыми однотактниками)) Необходимость применения псевдо балансной схемы обусловлена необходимостью компенсации 2 гармоники, уровень 3 гармоники составляет 0.2-0.3%. Усилитель обладает ровным, мягким и в то же время очень и четким и детальным звуком, в свое время сравнивал его с однотактом на 300В, однотакт с треском проиграл и хозяин однотакта стал хозяином этого макета))
Схема не для повторения, только для иллюстрации идеи.
Выходное сопротивление схемы равно сумме сопротивлений R8 и R10. Коэффициент усиления по напряжению определяется резистором R2. R4 подбирается по минимуму 2 гармоники.


Вложения:
Poweramp-02.png
Poweramp-02.png [ 26.11 КБ | Просмотров: 10460 ]

-----------------
По всем коммерческим вопросам писать на avtech@palabs.ru
www.palabs.ru
  Не в сети Профиль  
 
 Заголовок сообщения: Poweramp-02
Непрочитанное сообщениеДобавлено: 09 мар 2016, 23:28 
Конструктор
Аватара пользователя
Автор темы

Имя: Олег
Откуда: Санкт-Петербург

На форуме с
Сообщений: 71
Его благодарили: 13
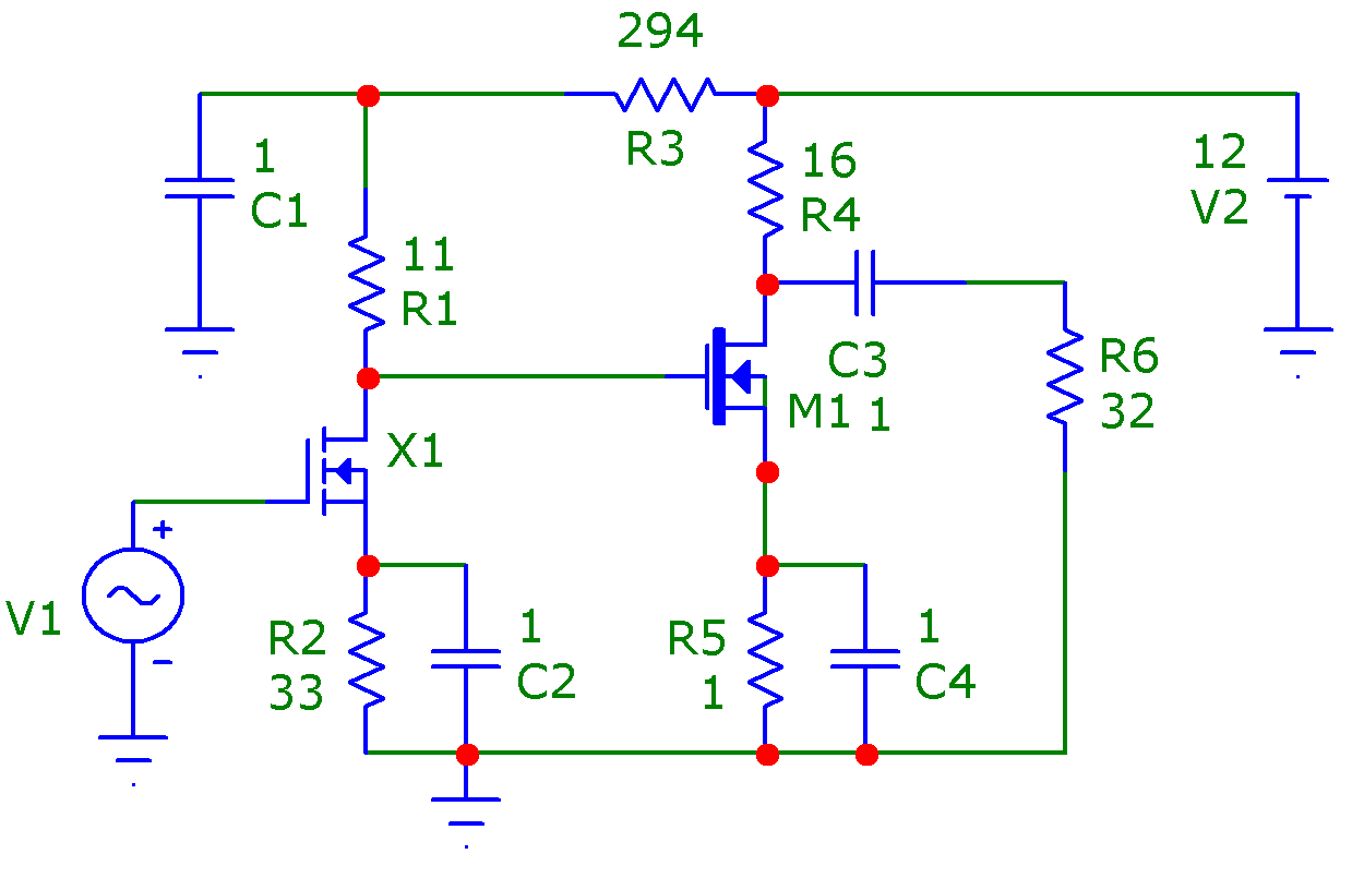
По мотивам этой схемы был создан усилитель для наушников.
Основная проблема - невозможность применения мостовой схемы, т.к. у большинства наушников земля одна.
Было принято решения использовать одно плечо, а четные гармоники выходного каскада компенсировать четными гармониками входного. При этом несколько увеличивается третья гармоника, но т.к. мощность, требуемая для наушников невелика, ее можно нивелировать простым запасом по мощности. В аттаче схема, обеспечивающая 0.1 Вт выходной мощности при Кг<1 %.


Вложения:
Poweramp-02_head.png
Poweramp-02_head.png [ 24.76 КБ | Просмотров: 10453 ]

-----------------
По всем коммерческим вопросам писать на avtech@palabs.ru
www.palabs.ru
  Не в сети Профиль  
 
 Заголовок сообщения: Poweramp-02
Непрочитанное сообщениеДобавлено: 10 мар 2016, 08:44 
Аватара пользователя

Возраст: 59
Откуда: Самара

На форуме с
Сообщений: 3912
Его благодарили: 621
olegyurich просветите пожалуйста, а чем так ненавистна вторая гармоника? Опишу свои ощущения про её наличие. Когда собрал очередной ламповый SE, начал бороться с гармониками, в результате удалось уменьшить общий их уровень на 8 дБ. Послушав макет, был неприятно удивлён. Да, "заметность" усилителя в тракте уменьшилась, но звук стал немного плосковатый и "ушёл" за фронтальную линию колонок. Вернул всё в зад, звук облагородился, вокал стал шикарный, общая "звуковая картинка" как бы увеличилась в диаметре и вышла перед линией колонок. Так что я перестал после этого бороться за "чистоту" рядов. В подтверждение моей теории - подумайте, что такое колебание в природе? Это множество гармоник на каждое возбуждени, они не кастрируются природой, но уровень их такой, что не режет нам слух, не вызывает неприятных ощущений. Так может быть не надо так с ними бороться, может надо добиваться их "правильного" соответствия основному тону? Как Вы думаете?


  Не в сети Профиль  
 
 Заголовок сообщения: Poweramp-02
Непрочитанное сообщениеДобавлено: 10 мар 2016, 09:19 
Аватара пользователя


На форуме с
Сообщений: 3209
Его благодарили: 725
А для каких наушников вы делали данный усилитель? Да и вообще это смешно: 0,1 вт на 32 Ом как в нормальном портативе, какой у него смысл? Как он сможет раскачать что-нибудь более-менее требовательное?


  Не в сети Профиль  
 
 Заголовок сообщения: Poweramp-02
Непрочитанное сообщениеДобавлено: 10 мар 2016, 10:07 
Конструктор
Аватара пользователя
Автор темы

Имя: Олег
Откуда: Санкт-Петербург

На форуме с
Сообщений: 71
Его благодарили: 13
Радиолюбитель
Ну, там без компенсации 2 гармоника до 10% доходит, так что без компенсации никуда. К тому же при этом компенсируются помехи по питанию.

-----------------
По всем коммерческим вопросам писать на avtech@palabs.ru
www.palabs.ru


  Не в сети Профиль  
 
 Заголовок сообщения: Poweramp-02
Непрочитанное сообщениеДобавлено: 10 мар 2016, 10:10 
Конструктор
Аватара пользователя
Автор темы

Имя: Олег
Откуда: Санкт-Петербург

На форуме с
Сообщений: 71
Его благодарили: 13
Блуждающий в ночи писал(а):
А для каких наушников вы делали данный усилитель? Да и вообще это смешно: 0,1 вт на 32 Ом как в нормальном портативе, какой у него смысл? Как он сможет раскачать что-нибудь более-менее требовательное?

Для более требовательного можно сделать более мощный усилитель. Для большинства наушников, которые мне попадались 100 мВт более чем достаточно на мой вкус. Реальная мощность при комфортном уровне громкости составляет 10-20 мВт. Проверял с наушниками AKG K-272, Sehnheiser HD-419, HD-595.

-----------------
По всем коммерческим вопросам писать на avtech@palabs.ru
www.palabs.ru


  Не в сети Профиль  
 
 Заголовок сообщения: Poweramp-02
Непрочитанное сообщениеДобавлено: 10 мар 2016, 10:18 
Аватара пользователя

Возраст: 59
Откуда: Самара

На форуме с
Сообщений: 3912
Его благодарили: 621
olegyurich
Спасибо за ответ. 10% это действительно много :)


  Не в сети Профиль  
 
 Заголовок сообщения: Poweramp-02
Непрочитанное сообщениеДобавлено: 10 мар 2016, 10:23 
Аватара пользователя


На форуме с
Сообщений: 3209
Его благодарили: 725
Посмотрите на заслужившую вполне положительную репутацию продукцию отечественного производителя Ms Audio. Это как раз таки и есть полноценные усилители, способные раскрыть наушники: от простых до довольно дорогих. Так как работают усилители с мощностью, сравнимой с вашим, да еще при таких искажениях, я прекрасно знаю. Никакие серьезные, а особенно требовательные в раскачке наушники он не потянет: звук будет, но это будет ор.


  Не в сети Профиль  
 
 Заголовок сообщения: Poweramp-02
Непрочитанное сообщениеДобавлено: 10 мар 2016, 10:37 
Аватара пользователя

Откуда: Москва

На форуме с
Сообщений: 2372
Его благодарили: 347
Радиолюбитель писал(а):
olegyurich просветите пожалуйста, а чем так ненавистна вторая гармоника? Опишу свои ощущения про её наличие. Когда собрал очередной ламповый SE, начал бороться с гармониками, в результате удалось уменьшить общий их уровень на 8 дБ. Послушав макет, был неприятно удивлён. Да, "заметность" усилителя в тракте уменьшилась, но звук стал немного плосковатый и "ушёл" за фронтальную линию колонок. Вернул всё в зад, звук облагородился, вокал стал шикарный, общая "звуковая картинка" как бы увеличилась в диаметре и вышла перед линией колонок. Так что я перестал после этого бороться за "чистоту" рядов. В подтверждение моей теории - подумайте, что такое колебание в природе? Это множество гармоник на каждое возбуждени, они не кастрируются природой, но уровень их такой, что не режет нам слух, не вызывает неприятных ощущений. Так может быть не надо так с ними бороться, может надо добиваться их "правильного" соответствия основному тону? Как Вы думаете?

тогда играть будет усилитель, а не музыка. это все из области вкусовщины.


  Не в сети Профиль Моя система (откроется в новой вкладке)  
 
 Заголовок сообщения: Poweramp-02
Непрочитанное сообщениеДобавлено: 10 мар 2016, 11:07 
Аватара пользователя

Возраст: 59
Откуда: Самара

На форуме с
Сообщений: 3912
Его благодарили: 621
Aureal писал(а):
это все из области вкусовщины

Согласен, поэтому и пишу именно про свои ощущения. Знаю людей, которые за "сухой" звук, с панорамой ( если её можно так назвать) между колонками, чтоб низ с ног сбивал. Им так больше нравится. :)


  Не в сети Профиль  
 
 Заголовок сообщения: Poweramp-02
Непрочитанное сообщениеДобавлено: 10 мар 2016, 11:56 
Конструктор
Аватара пользователя
Автор темы

Имя: Олег
Откуда: Санкт-Петербург

На форуме с
Сообщений: 71
Его благодарили: 13
Могу сказать только про свой усилитель - обладает нейтральным звуком, никакого ора нет. Если сообществу интересно, могу изготовить опытный образец и пустить по рукам. Мощность конечно там будет побольше.

-----------------
По всем коммерческим вопросам писать на avtech@palabs.ru
www.palabs.ru


  Не в сети Профиль  
 
 Заголовок сообщения: Poweramp-02
Непрочитанное сообщениеДобавлено: 10 мар 2016, 13:15 
Аватара пользователя


На форуме с
Сообщений: 3209
Его благодарили: 725
Спасибо, сообществу может и будет интересно, лично мне - нет, сейчас у меня 300 mW/600 Ом, 600 mW/300 Ом, 1500 mW/120 Ом, 3 W/32 Ома


  Не в сети Профиль  
 
 Заголовок сообщения: Poweramp-02
Непрочитанное сообщениеДобавлено: 10 мар 2016, 13:52 
Администратор
Аватара пользователя
Имя: Дмитрий
Возраст: 45
Откуда: Иркутск

На форуме с
Сообщений: 1498
Его благодарили: 562
Радиолюбитель писал(а):
Согласен, поэтому и пишу именно про свои ощущения. Знаю людей, которые за "сухой" звук, с панорамой ( если её можно так назвать) между колонками, чтоб низ с ног сбивал. Им так больше нравится. :)

Звуковые ощущения совпадаю. Компенсируем, придавливаем всячески 2ю ниже примерно 1% (возьму на примере ламповых безООСников) и получаем "высушеный звук" с более плоской сценой. Правда не могу констатировать что это на бас у меня когда-либо так влияло..
10% согласен - безусловно большой уровень даже без местных ООС и при полном "раскрытии"

-----------------
Увидишь своих, так кланяйся нашим.


  Не в сети Профиль  
 
Показать сообщения за:  Поле сортировки  
Форум закрыт Эта тема закрыта, вы не можете редактировать и оставлять сообщения в ней.  [ Сообщений: 13 ] 

Часовой пояс: UTC + 3 часа


Кто сейчас на форуме

Сейчас этот форум просматривают: нет зарегистрированных пользователей и гости: 1


Вы не можете начинать темы
Вы не можете отвечать на сообщения
Вы не можете редактировать свои сообщения
Вы не можете удалять свои сообщения
Вы не можете добавлять вложения

Найти:
Перейти:  

Создано на основе phpBB® Forum Software © phpBB Group
© 2013-2020 Sound Space - форум о музыке и аудиотехнике
Разработка логотипа - artcore.top

    hosted by .masterhost