Форум о музыке и аудиотехнике Sound Space



Часовой пояс: UTC + 3 часа




Начать новую тему Ответить на тему  [ Сообщений: 157 ]  На страницу Пред.  1, 2, 3, 4, 5, 6  След.
Автор Сообщение
 Заголовок сообщения: Корректора Deep Blue
Непрочитанное сообщениеДобавлено: 23 ноя 2014, 16:22 
Злобный модератор
Аватара пользователя

Откуда: Город бесов

На форуме с
Сообщений: 25112
Его благодарили: 6034
МихаилБ писал(а):
Извините с мобильного, по этому фото развернуто.

А телефон при фотке повернуть? :lol: :lol: :lol:

-----------------
Как модератор форума я рад любому вкладу, независимо от того, насколько он деструктивен.


  Не в сети Профиль Моя система (откроется в новой вкладке)  
 
 Заголовок сообщения: Корректора Deep Blue
Непрочитанное сообщениеДобавлено: 24 ноя 2014, 13:01 
Аватара пользователя
Имя: Михаил
Возраст: 58
Откуда: Владивосток

На форуме с
Сообщений: 3605
Его благодарили: 1289
щзукфещк писал(а):
МихаилБ писал(а):
Извините с мобильного, по этому фото развернуто.

А телефон при фотке повернуть? :lol: :lol: :lol:

Да я с Урала :D


Вложения:
image.jpg
image.jpg [ 1.41 МБ | Просмотров: 4211 ]
  Не в сети Профиль Профиль на meshok.net (откроется в новом окне) Магазин на avito.ru (откроется в новом окне) Моя система (откроется в новой вкладке)  
 
 Заголовок сообщения: Корректора Deep Blue
Непрочитанное сообщениеДобавлено: 29 ноя 2014, 00:57 
Конструктор
Аватара пользователя
Автор темы

Имя: Олег
Возраст: 60
Откуда: Футурама

На форуме с
Сообщений: 3221
Его благодарили: 823
Вот такой вот МС ка получился с узнаваемым дизайном .Все регулировки под передней сьемной крышкой.
На верху с шильдиком мой МС к.
Вложение:
МС ка.jpg
МС ка.jpg [ 93.45 КБ | Просмотров: 4152 ]

Собрал сегодня , настроил и поставил послушать.
Сижу вот час ночи а я слушаю April Wine :) https://ru.wikipedia.org/wiki/April_Wine . От там кроют ребята.
Альбом Animal Grace
Вложение:
_april-wine-1984.jpg
_april-wine-1984.jpg [ 187.99 КБ | Просмотров: 4152 ]

Звук даже у не прогретого объемный с хорошим нч диапазоном , на фоне ударника четко бас гитара режет итд итп.

Попробовал разную нагрузку для своей МС ки.
В общем так ребята R входное дает многое. Во первых передемпфированная головка, это когда R нагрузки меньше нужной дает кроме уменьшенного сигнала еще и не очень проработанный нч диапазон. Банально валит слегка НЧ , верх становится немного "жестяной" подчеркнутый.
Оптимальная , для мой 400 Ом а начал я с 68 Ом дает вполне сбалансированный саунд.
Раздемпфированная назовет этот режим так при R входном много больше оптимального дает раздутые НЧ , верх немного становится неопрятным и тоже слегка подчеркнутым , появляется некая "живость" во звуке но на этом фоне начинается некая " расхлябанность" и это все портит.
С входное не очень заметно , оно если слишком большое " подрезает" ВЧ по " яркости..

Вот такие вот пироги.

-----------------
В интернете вы можете быть кем угодно. Странно, что многие предпочитают быть идиотами.
Если человека кусает вампир, он становится вампиром. Такое ощущение, что многих вокруг искусали бараны!


  Не в сети Профиль  
 
 Заголовок сообщения: Корректора Deep Blue
Непрочитанное сообщениеДобавлено: 29 ноя 2014, 05:59 
Аватара пользователя
Имя: Михаил
Возраст: 58
Откуда: Владивосток

На форуме с
Сообщений: 3605
Его благодарили: 1289
Олег поздравляю с удачным первичным прослушиванием! Надеюсь после прогрева будет просто бомба!
Какай картридж был установлен?
Сам пробую значения от 10 до 470 Ом, разница есть.


  Не в сети Профиль Профиль на meshok.net (откроется в новом окне) Магазин на avito.ru (откроется в новом окне) Моя система (откроется в новой вкладке)  
 
 Заголовок сообщения: Корректора Deep Blue
Непрочитанное сообщениеДобавлено: 22 фев 2015, 21:19 
Забанен навсегда


На форуме с
Сообщений: 126
Его благодарили: 12
Зачем столько переключателей?


  Не в сети Профиль  
 
 Заголовок сообщения: Корректора Deep Blue
Непрочитанное сообщениеДобавлено: 22 фев 2015, 21:46 
Аватара пользователя

Возраст: 55
Откуда: Междуреченск КУЗБАСС

На форуме с
Сообщений: 2886
Его благодарили: 756
hi-fi-fan писал(а):
Зачем столько переключателей?

Они для подстройки. Случается, что у картриджей бывают разные хар-ки.


  Не в сети Профиль Профиль на discogs.com (откроется в новом окне) Моя система (откроется в новой вкладке)  
 
 Заголовок сообщения: Корректора Deep Blue
Непрочитанное сообщениеДобавлено: 22 фев 2015, 22:07 
Забанен навсегда


На форуме с
Сообщений: 126
Его благодарили: 12
different писал(а):
Случается, что у картриджей бывают разные хар-ки.


Я в курсе, да. Только такого количества чот не встречал еще. :shock:


  Не в сети Профиль  
 
 Заголовок сообщения: Корректора Deep Blue
Непрочитанное сообщениеДобавлено: 23 фев 2015, 00:18 
Забанен навсегда


На форуме с
Сообщений: 126
Его благодарили: 12
dimo61 писал(а):
если не уповать на использование слов: культовый,легендарный


Мил человек, не нада подкалывать. У меня все вещи именно культовые и легендарные. :lol: Это не отвечает на вопрос о количестве перемычек. Че то все производители обходятся двумя тумблерами на три положения, а тут что-то интересное происходит.


  Не в сети Профиль  
 
 Заголовок сообщения: Корректора Deep Blue
Непрочитанное сообщениеДобавлено: 23 фев 2015, 02:07 
Конструктор
Аватара пользователя
Автор темы

Имя: Олег
Возраст: 60
Откуда: Футурама

На форуме с
Сообщений: 3221
Его благодарили: 823
dimo61
Выходное неискаженное напряжение на 10 кОм нагрузку чуть более 6V RMS при THD на 1 кГц менее 0.1% при выходном напряжении более 500mv , выходное сопротивление менее 50 Ом.
hi-fi-fan
Цитата:
Я в курсе, да. Только такого количества чот не встречал еще.
Это нормальное количество , можно запросто подобрать практически под любой картридж.
На всех довольно высококлассных девайсах этот выбор присутствует в той или иной мере.
hi-fi-fan
Я прошу не гадить в ветке.

-----------------
В интернете вы можете быть кем угодно. Странно, что многие предпочитают быть идиотами.
Если человека кусает вампир, он становится вампиром. Такое ощущение, что многих вокруг искусали бараны!


  Не в сети Профиль  
 
 Заголовок сообщения: Корректора Deep Blue
Непрочитанное сообщениеДобавлено: 23 фев 2015, 02:15 
Забанен навсегда


На форуме с
Сообщений: 126
Его благодарили: 12
Bender писал(а):
Я прошу не гадить в ветке.


Извините, а можно увидеть, где я тут "нагадил"???

По теме: во-первых, извиняюсь, тока щас доперло, что там переключатели стоят на каждом канале. Реально только щас дошло. :D Но! зачем ставить такие говеные джампера в корректор? Там же убогая и ненадежная контактная группа. В корректоре выглядит совершенно несолидно. Что, мало хороших галеток? Идеальный вариант, это вообще намутить хороших перемычек.


Последний раз редактировалось hi-fi-fan 23 фев 2015, 02:20, всего редактировалось 1 раз.

  Не в сети Профиль  
 
 Заголовок сообщения: Корректора Deep Blue
Непрочитанное сообщениеДобавлено: 23 фев 2015, 02:36 
Конструктор
Аватара пользователя
Автор темы

Имя: Олег
Возраст: 60
Откуда: Футурама

На форуме с
Сообщений: 3221
Его благодарили: 823
hi-fi-fan
Не вам судить о "говенности" или "не говенности" этих джамперов. Контактная группа у них для их цели в этом применении нормальная.
Цитата:
В корректоре выглядит совершенно несолидно
В 100тыс корректорах они тоже есть кстати и не кто жалуется на их ущербность.
Кароче не хер тролить !
Не надо меня учить что и как ставить и как и что делать! Не по вашей специальности это точно.
dimo61
в Самаре есть первый самый простой экземпляр корректора , можно найти человека у которого он есть.

-----------------
В интернете вы можете быть кем угодно. Странно, что многие предпочитают быть идиотами.
Если человека кусает вампир, он становится вампиром. Такое ощущение, что многих вокруг искусали бараны!


  Не в сети Профиль  
 
 Заголовок сообщения: Корректора Deep Blue
Непрочитанное сообщениеДобавлено: 23 фев 2015, 02:56 
Забанен навсегда


На форуме с
Сообщений: 126
Его благодарили: 12
Bender писал(а):
Не надо меня учить что и как ставить и как и что делать! Не по вашей специальности это точно.



Хорошо. Хотел заказать у Вас парочку для ознакомления. Теперь не стану. Вы ни разу ни клиентоориентированы.

Кстати говоря, я по своей специальности таких переключалок оч много повыковыривал из различного оборудования. И прекрасно знаю какие там контакты и что с ними происходит со временем. Показал бы, да все повыкидывал. Хороший корректор, в моем понимании, это вообще навесной монтаж серебром и полное отсутствие стремных контактных групп, которые там нафиг не нужны. Даже при соблюдение всех требований себестоимость копеечная.

Bender писал(а):
В 100тыс


Ох... В 100500 тысячах! Покажете хоть один приличный, где такая хрень стоит?


  Не в сети Профиль  
 
 Заголовок сообщения: Корректора Deep Blue
Непрочитанное сообщениеДобавлено: 23 фев 2015, 05:46 
Аватара пользователя

Возраст: 55
Откуда: Междуреченск КУЗБАСС

На форуме с
Сообщений: 2886
Его благодарили: 756
hi-fi-fan писал(а):
Хотел заказать у Вас парочку для ознакомления. Теперь не стану. Вы ни разу ни клиентоориентированы.

Теперь уж точно не получится заказать :lol:


  Не в сети Профиль Профиль на discogs.com (откроется в новом окне) Моя система (откроется в новой вкладке)  
 
 Заголовок сообщения: Корректора Deep Blue
Непрочитанное сообщениеДобавлено: 23 фев 2015, 06:12 
Забанен навсегда


На форуме с
Сообщений: 126
Его благодарили: 12
У меня к товарищу Бендеру еще пара вопросов есть, кстати говоря.

Два морально-этических:

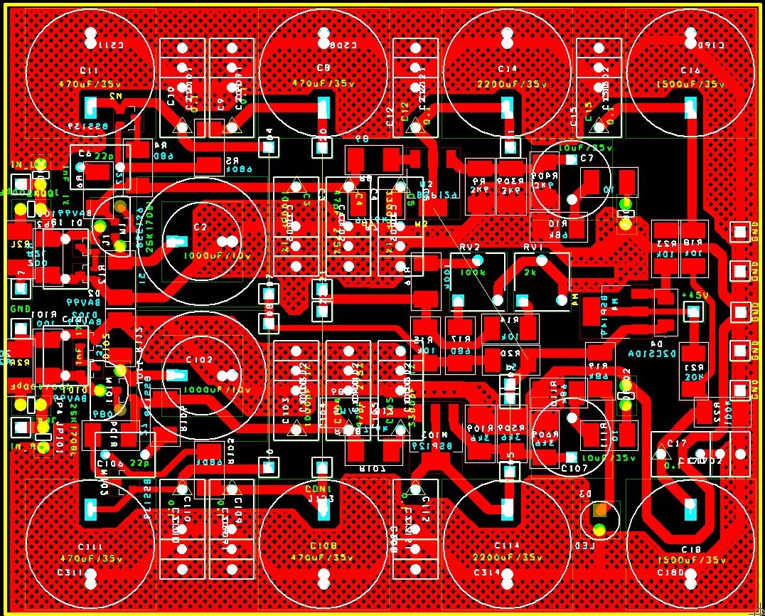
1. Вам не кажется, что брать чужие разработки и выдавать их за свои немного нетактично? Кто же настоящий автор печатки вашего ММ?

Вложение:
pcb_mc_kora_m.all.layers.R_SW_cr.jpg
pcb_mc_kora_m.all.layers.R_SW_cr.jpg [ 386.89 КБ | Просмотров: 3861 ]


Мне даже интересно стало у кого слизан МС? Сами расскажете, или мне поискать?

Кстати, я Вам по дружески хочу сообщить, что за продажу ворованной интеллектуальной собственности можно очень хорошо попасть.

2. Вот, Вы что-то там сделали и выставляете это на форуме на всеобщее обозрение. Для чего? По моему, такой расклад априоре предполагает обсуждение и, как следствие, критику.
У Вас тут, почему-то, не получается ни того, ни другого. К Вам люди приходят пообщаться по теме, а Вы их обижаете. Это не конструктивно и неприлично даже. Без критики нет прогресса. Вы несогласны?

И еще раз по теме: ну, а зачем вот прятать эти переключалки под крышку? Вы же знаете, что у всех винильщиков голов как у дураков фантиков. И что, теперь каждый раз снимать крышку отвинчивая винты? Чертовски удобно! Тогда лампочку нужно от туда убрать, ее же первым делом оторвут.


  Не в сети Профиль  
 
 Заголовок сообщения: Корректора Deep Blue
Непрочитанное сообщениеДобавлено: 23 фев 2015, 08:54 
Аватара пользователя
Имя: Юрий
Возраст: 59
Откуда: г. Сакраменто

На форуме с
Сообщений: 4855
Его благодарили: 474
О как все поворачивается!! :comandos:

-----------------
Непременно все будет ох...но!!!


  Не в сети Профиль  
 
 Заголовок сообщения: Корректора Deep Blue
Непрочитанное сообщениеДобавлено: 23 фев 2015, 09:12 
Аватара пользователя
Имя: Михаил
Возраст: 58
Откуда: Владивосток

На форуме с
Сообщений: 3605
Его благодарили: 1289
А вот наш многоуважаемый Александр Сергеевич, очень дотошный и внимательный человек оказался, а еще какой трудолюбивый, разносторонний и образованный! Да такой трудолюбивый, что не покладая рук, всеми нами любимый форум подприжал, поднагнул, подзасрал, что аж как то дышать трудно стало, так как то его много стало везде, прям с напором с таким, да без оглядки на авторитеты... Режет правду-матку! Такое впечатление, что попинали человека отовсюду вот и прибился к нашему шалашу, а энергию то девать куда то требуется, аль продажи подсдулись вот и мечется человек в поисках новых рынков сбыта, ну так это ничего, правильно, давайте писатель жгите! Прогрессируйте!
Михаил Юрьевич.
PS
Олег никогда и не скрывал, что это Кора доработанная.


  Не в сети Профиль Профиль на meshok.net (откроется в новом окне) Магазин на avito.ru (откроется в новом окне) Моя система (откроется в новой вкладке)  
 
 Заголовок сообщения: Корректора Deep Blue
Непрочитанное сообщениеДобавлено: 23 фев 2015, 09:21 
Аватара пользователя


На форуме с
Сообщений: 2064
Его благодарили: 599
МихаилБ
я бы с радостью махнул его на nikotina :(


  Не в сети Профиль  
 
 Заголовок сообщения: Корректора Deep Blue
Непрочитанное сообщениеДобавлено: 23 фев 2015, 09:22 
Модератор
Аватара пользователя
Имя: Евгений
Возраст: 49
Откуда: Омск

На форуме с
Сообщений: 10860
Его благодарили: 1616
Я бы даже на Олега Н, Шуру Осечкина и Элоизовича нашего


  Не в сети Профиль Моя система (откроется в новой вкладке)  
 
 Заголовок сообщения: Корректора Deep Blue
Непрочитанное сообщениеДобавлено: 23 фев 2015, 09:26 
Забанен навсегда


На форуме с
Сообщений: 126
Его благодарили: 12
МихаилБ

Михаил, Вы какую то бредятину несете. У меня все ок и с продажами и вообще, я ничем тут почти не торгую, кстати, чужими разработками тоже. Зачем напраслину наводите?

Хамить не нужно людям и обманывать. Потому как не доработанная это кора, а слизанная практически полостью. А раз так, то выходит, что тема должна называться не "Корректор Deep Blue" типа "конструктора" Бендера, а "Kora 3T которую слизал Бендер". Это, имхо, большая разница.

Я против товарища Бендера ничего не имею. Более того, готов перед ним извиниться если чем то обидел или задел.

Но, понимает ли какая штука...

Я тоже могу накупить на ебее китов, кстати, он весь ими завален по 5 копеек ведро, и продавать их выдавая за свою типо «разработку». И что, от этого я становлюсь «конструктором»? Навряд ли. Это даст мне право обижать людей и задирать нос? Тоже сомневаюсь. Так что, пусть купит нормальных переключалок, рассверлит крышку и сделает по-человечески…

Поэтому не нужно, наверное, кричать на людей "ты, типо, троль", "ты, типо, вообще иди от сюда", "а ты, типо, вообще кто такаой, что бы меня учить?"

Тут так и хочется спросит:

А Ты кто такой?

Удачного конструирования!

зы.

кстати, Михаил, я пришел на этот форум, потому, что он мне понравился. Я хочу его по мере сил подвигать, неся доброе, светлое, вечное. Ясно? А не желч и мрак, как некоторые. Вы же, Михаил, меня знаете, и все правильно написали. Меня не разведешь и фуфло не впаришь. И я не люблю когда разводят и держат за дураков окружающих.


Последний раз редактировалось hi-fi-fan 23 фев 2015, 09:35, всего редактировалось 3 раз(а).

  Не в сети Профиль  
 
 Заголовок сообщения: Корректора Deep Blue
Непрочитанное сообщениеДобавлено: 23 фев 2015, 09:45 

Господа,давайте только без ругани,и взаимных оскорблений.
hi-fi-fan
Вас бы попросил вызказывать свои мысли корректней и без грубости.


   
 
 Заголовок сообщения: Корректора Deep Blue
Непрочитанное сообщениеДобавлено: 23 фев 2015, 09:54 
Аватара пользователя

Возраст: 55
Откуда: Междуреченск КУЗБАСС

На форуме с
Сообщений: 2886
Его благодарили: 756
hi-fi-fan
Цитата:
Кстати, я Вам по дружески хочу сообщить, что за продажу ворованной интеллектуальной собственности можно очень хорошо попасть.

Это выражение уводит Вас в юридическую плоскость. Я же не зря спросил про юриста. Он Вам просто объяснит, что попадает под классификацию интеллектуальной собственности, прочие моменты.
Вы скачите по верхушкам, не напрягаетесь даже заглянуть внутрь. Изучите уже хоть что то. Ну хотябы почитайте надосуге закон об интеллектуальной собственности, что бы иметь представление в этом вопросе.


  Не в сети Профиль Профиль на discogs.com (откроется в новом окне) Моя система (откроется в новой вкладке)  
 
 Заголовок сообщения: Корректора Deep Blue
Непрочитанное сообщениеДобавлено: 23 фев 2015, 09:58 
Аватара пользователя

Возраст: 51
Откуда: Москва

На форуме с
Сообщений: 2207
Его благодарили: 571
Схема Коры 3Т в обоих вариантах, ММ и МС, мсье Никитиным выкладывалась как на его собственном сайте со всеми рекомендациями по подбору деталей, так и на многих профильных сайтах были его статьи.

Так что наш пришелец очередной пук в лужу выдал :mrgreen:

-----------------
It's a Sony!


  Не в сети Профиль Профиль на discogs.com (откроется в новом окне) Моя система (откроется в новой вкладке)  
 
 Заголовок сообщения: Корректора Deep Blue
Непрочитанное сообщениеДобавлено: 23 фев 2015, 10:10 
Аватара пользователя
Имя: Андрей
Возраст: 67
Откуда: Санкт-Петербург

На форуме с
Сообщений: 2647
Его благодарили: 1174
hi-fi-fan писал(а):
Кстати говоря, я по своей специальности таких переключалок оч много повыковыривал из различного оборудования. И прекрасно знаю какие там контакты и что с ними происходит со временем.

А как это Вы так лихо определили серию "переключалок"?
Они разные существуют. Например, мне интересно , что происходит , скажем, с Molex
PS У Олега не лампочка, а светодиод.


  Не в сети Профиль  
 
 Заголовок сообщения: Корректора Deep Blue
Непрочитанное сообщениеДобавлено: 23 фев 2015, 10:13 
Модератор
Аватара пользователя
Имя: Евгений
Возраст: 49
Откуда: Омск

На форуме с
Сообщений: 10860
Его благодарили: 1616
Алекс Никитин выкладывает в сеть уже старые схемы. То, что он сейчас производит, он не выкладывает. И не требует указывать своего авторства при производстве аппаратов по старым схема. Так что пук действительно знатный получился.


  Не в сети Профиль Моя система (откроется в новой вкладке)  
 
 Заголовок сообщения: Корректора Deep Blue
Непрочитанное сообщениеДобавлено: 23 фев 2015, 10:52 
Аватара пользователя
Имя: Илья
Возраст: 51
Откуда: ЮГ

На форуме с
Сообщений: 1135
Его благодарили: 78
Ну нихрена вы тут зацепились, в праздник то :2piv:

-----------------
"всё имеет свою цену"


  Не в сети Профиль  
 
 Заголовок сообщения: Корректора Deep Blue
Непрочитанное сообщениеДобавлено: 23 фев 2015, 11:03 
Аватара пользователя
Имя: Илья
Возраст: 51
Откуда: ЮГ

На форуме с
Сообщений: 1135
Его благодарили: 78
hi-fi-fan писал(а):
Bender писал(а):
Не надо меня учить что и как ставить и как и что делать! Не по вашей специальности это точно.



Хорошо. Хотел заказать у Вас парочку для ознакомления. Теперь не стану. Вы ни разу ни клиентоориентированы.

Это все выводы не имеющие к Олегу никакого отношения, он с каждым корректором и клиентом возится, а не тупо продал-забыл, дает гарантию и обслуживает свои изделия, вам он ничего уже не продаст, увы, и обвинять человека на форуме это одно, а в живую сможете?

-----------------
"всё имеет свою цену"


  Не в сети Профиль  
 
 Заголовок сообщения: Корректора Deep Blue
Непрочитанное сообщениеДобавлено: 23 фев 2015, 11:05 
Имя: Олег
Откуда: Армавир

На форуме с
Сообщений: 31
Его благодарили: 20
А давайте по делу!
MC корректор Bender-а гоняю вторую неделю. Если сегодня буду в состоянии, :2piv: :2piv: :2piv: :comandos: :x :mrgreen: то к вечеру отпишусь по ощущениям, и буду ждать ваших вопросов.
С праздником всех!


  Не в сети Профиль Профиль на discogs.com (откроется в новом окне) Профиль на meshok.net (откроется в новом окне)  
 
 Заголовок сообщения: Корректора Deep Blue
Непрочитанное сообщениеДобавлено: 23 фев 2015, 11:06 
Аватара пользователя

Возраст: 59
Откуда: Москва

На форуме с
Сообщений: 4057
Его благодарили: 1009
SVDLR9YW
Человек методично гадит во всех активных темах форума.
Видимо, поднимает самооценку.


  Не в сети Профиль  
 
 Заголовок сообщения: Корректора Deep Blue
Непрочитанное сообщениеДобавлено: 23 фев 2015, 11:09 
Аватара пользователя
Имя: Илья
Возраст: 51
Откуда: ЮГ

На форуме с
Сообщений: 1135
Его благодарили: 78
Umberto писал(а):
SVDLR9YW
Человек методично гадит во всех активных темах форума.
Видимо, поднимает самооценку.

Да забанить нахрен, нам демократия не нужна :D

-----------------
"всё имеет свою цену"


  Не в сети Профиль  
 
 Заголовок сообщения: Корректора Deep Blue
Непрочитанное сообщениеДобавлено: 23 фев 2015, 11:15 

Цитата:
Да забанить нахрен

Забанить завсегда успеем,да боюсь человек за столь короткий срок нажил уже столько врагов,что доложен сам решить.уйти или остаться но немного поумерив свой пыл.


   
 
Показать сообщения за:  Поле сортировки  
Начать новую тему Ответить на тему  [ Сообщений: 157 ]  На страницу Пред.  1, 2, 3, 4, 5, 6  След.

Часовой пояс: UTC + 3 часа


Кто сейчас на форуме

Сейчас этот форум просматривают: нет зарегистрированных пользователей и гости: 1


Вы не можете начинать темы
Вы не можете отвечать на сообщения
Вы не можете редактировать свои сообщения
Вы не можете удалять свои сообщения
Вы не можете добавлять вложения

Найти:
Перейти:  

Создано на основе phpBB® Forum Software © phpBB Group
© 2013-2020 Sound Space - форум о музыке и аудиотехнике
Разработка логотипа - artcore.top

    hosted by .masterhost