Sound Space
https://audioes.ru/

Ламповый фонокорректор от Олега (Bender) из Казани
https://audioes.ru/viewtopic.php?f=32&t=1211
Страница 1 из 4

Автор:  maddddy [ 11 авг 2013, 16:23 ]
Заголовок сообщения:  Ламповый фонокорректор от Олега (Bender) из Казани

Итак, дошли руки - открываю тему про такую вот штуку, любезно предоставленную Олегом "на послушать", эдак на месяцок.
Очень надеюсь что по поводу начинки он расскажет сам ;) Ну и фоткать внутренности без разрешения я тоже не буду.

Вложение:
c1.jpg
c1.jpg [ 45.04 КБ | Просмотров: 3569 ]


Вложение:
c2.jpg
c2.jpg [ 60.62 КБ | Просмотров: 3569 ]

Автор:  figma [ 11 авг 2013, 16:25 ]
Заголовок сообщения:  Ламповый корректор от Олега (Bender) из Казани

По дизайну уже пятёрка с плюсом.

Автор:  Shabin [ 11 авг 2013, 17:00 ]
Заголовок сообщения:  Ламповый фонокорректор от Олега (Bender) из Казани

ждем отчета. интересно..........

Автор:  Corpsegrinder1974 [ 11 авг 2013, 17:03 ]
Заголовок сообщения:  Ламповый фонокорректор от Олега (Bender) из Казани

И сколько денюх такой стоит?
А в прочем сам у Олега спрошу.

Автор:  maddddy [ 11 авг 2013, 17:16 ]
Заголовок сообщения:  Ламповый фонокорректор от Олега (Bender) из Казани

figma писал(а):
По дизайну уже пятёрка с плюсом.

Согласен, смотрится отлично! Внешний бп, правда, собран в обычном корпусе от бп компа. Но в глубине стойки таких вещей не видно, конечно. Да и в любом случае выглядит все аккуратно, а не как сделанное на коленке.

Shabin писал(а):
ждем отчета. интересно

Я надеюсь Олег найдет минутку написать о начинке, чтобы разговор был более предметным :)
Правда он сейчас в рейсе, на сколько я помню..

Corpsegrinder1974 писал(а):
И сколько денюх такой стоит?

Андрей, я не интересовался :) На сколько я понимаю, это личный вариант Олега, а не на продажу. Надо уточнить :)

Автор:  Тетрод [ 11 авг 2013, 17:21 ]
Заголовок сообщения:  Ламповый фонокорректор от Олега (Bender) из Казани

maddddy писал(а):
Я надеюсь Олег найдет минутку написать о начинке, чтобы разговор был более предметным

Так пока можно же подсоединить его к вертушке и послушать на предмет прозрачности середины,повышения верхов и понижения низов. :)

Автор:  maddddy [ 11 авг 2013, 17:26 ]
Заголовок сообщения:  Ламповый фонокорректор от Олега (Bender) из Казани

Тетрод писал(а):
Так пока можно же подсоединить его к вертушке и послушать на предмет прозрачности середины,повышения верхов и понижения низов. :)

Он у меня уже дней 5 (не помню точно), так что послушан в 2-х системах..и сейчас в процессе ;) Сейчас играет с 1850 и Кенвудами, а до этого несколько дней гонял роликовый PL-7 и кооксиалы. Так что результаты сравнения не заставят себя ждать.

Автор:  nektar [ 11 авг 2013, 17:28 ]
Заголовок сообщения:  Ламповый фонокорректор от Олега (Bender) из Казани

maddddy

Алексей, ты лучше скажи как он с разными бошками себя ведёт....Да разные пресса чует ли..... ;)

Автор:  Shabin [ 11 авг 2013, 17:30 ]
Заголовок сообщения:  Ламповый фонокорректор от Олега (Bender) из Казани

Corpsegrinder1974 писал(а):
И сколько денюх такой стоит?

с ценой можно определиться если будет озвучено, что внутри.

Автор:  Shabin [ 11 авг 2013, 17:32 ]
Заголовок сообщения:  Ламповый фонокорректор от Олега (Bender) из Казани

nektar писал(а):
Алексей, ты лучше скажи как он с разными бошками себя ведёт...


да как бы есть у корректора входная емкость и входное сопротивление. при известности данных параметров можно будет сказать точно, какие головы будут играть музыку, а какие издавать звуки

Автор:  nektar [ 11 авг 2013, 17:54 ]
Заголовок сообщения:  Ламповый фонокорректор от Олега (Bender) из Казани

Shabin писал(а):
да как бы есть у корректора входная емкость и входное сопротивление.


Да это ежу понятно, знать бы сейчас эти параметры и можно было бы заочно, типа по картинке сказать с какими бошками он споётся....А то даже не известно, универсал это или только ММ

Автор:  Shabin [ 11 авг 2013, 17:55 ]
Заголовок сообщения:  Ламповый фонокорректор от Олега (Bender) из Казани

nektar писал(а):
Да это ежу понятно, знать бы сейчас эти параметры и можно было бы заочно, типа по картинке сказать с какими бошками он споётся....А то даже не известно, универсал это или только ММ


ну так ждем технических данных и описание нутра!!!!!!

Автор:  Bender [ 13 авг 2013, 10:24 ]
Заголовок сообщения:  Ламповый фонокорректор от Олега (Bender) из Казани

Shabin
Цитата:
с ценой можно определиться если будет озвучено, что внутри.
Да хоть соленые огурцы. :D лишь бы музыку играл хорошо.

По теме определения по потрохам стоимости это больше к Френдам.
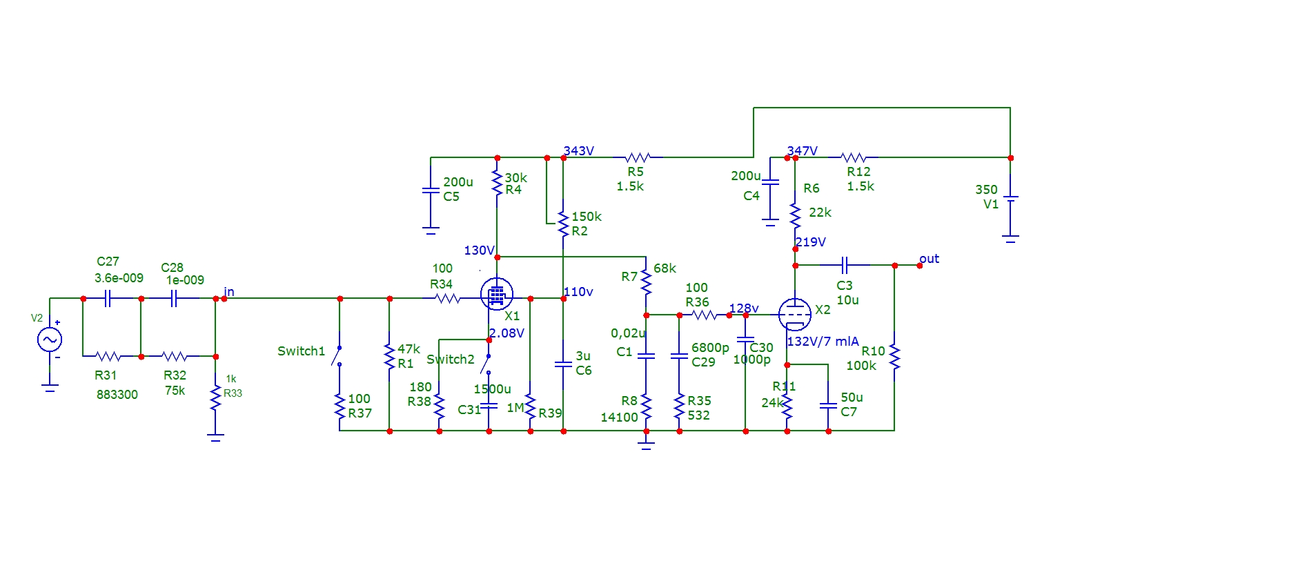
А по этой конструкции могу сказать что не чего сверхъестественного в комплектующих там нет , все наше . Резисторы БЛП и ВС и ПТМН , корректирующая цепочка СГМ-4 с 1% точности , электролиты в питании Yageo и панасоник FC . Межкаскадные выходные пропилен от Эпкос.
В общем все это есть в большинстве у всех более менее радиолюбителей .
Тем не менее поет данная конструкция довольно прилично в сравнении например с Audio Research PH-5 (http://www.audioes.ru/viewtopic.php?f=32&t=871 ) и даже с продукцией от AN .
Лампы самые простые пентод -триод ECF82 обеспечивают КУС примерно в районе 37 дБ . Есть переключение входного сопротивления от 31 кОм - 47 кОм -100 кОм и входной емкости джемперами .
Схема самая простая с непосредственной связью
Вложение:
корректор Манакова Реальный номиналы.JPG
корректор Манакова Реальный номиналы.JPG [ 262.97 КБ | Просмотров: 3461 ]

Выложено на http://www.vegalab.ru/forum/showthread.php/48853-%D0%92%D0%B0%D1%80%D0%B8%D0%B0%D1%86%D0%B8%D0%B8-%D0%BD%D0%B0-%D1%82%D0%B5%D0%BC%D1%83-%D0%BA%D0%BE%D1%80%D1%80%D0%B5%D0%BA%D1%82%D0%BE%D1%80%D0%B0-%D0%9C%D0%B0%D0%BD%D0%B0%D0%BA%D0%BE%D0%B2%D0%B0-%D0%BD%D0%B0-%D0%BF%D0%B5%D0%BD%D1%82%D0%BE%D0%B4-%D1%82%D1%80%D0%B8%D0%BE%D0%B4%D0%B5.
Конструкция была сделана от нечего делать дабы пристроить несколько имеющихся ECF82 с проверкой на идею использования в корректоре в противовес 6Ф12П . У 6ф12П конечно параметры очень заманчивые и позволяют сделать и ММ и МС корректор в одном флаконе но из за этих же высоких характеристик лампа непростая и требует хорошего отбора и у начинающих могут возникнуть вопросы с устойчивой работой корректора в работе .
С ECF82 проблем нет , лампа работает стабильно и повторяемость конструкции большая.
Вложение:
АЧХ ESF82.PNG
АЧХ ESF82.PNG [ 140.13 КБ | Просмотров: 3461 ]

Неравномерность АЧХ (в диапазоне 40 Гц - 15 кГц), дБ
+0.53, -0.2 примерно . Небольшой подьем на НЧ добавляет "мясца" в звук и практически повторяет АЧХ того же
Audio Research PH-5. Я считаю достаточно ровная что бы дальше не править ее .


Так же как у схемы с 6Ф12П у моего корректора в основном из за выбранной схемы с непосредственной связью есть проблемы с не очень большой для ламповых схем перегрузочной способностью входного каскада. Но на практике в общем ее хватает.
За то все конденсаторы в RIAA цепочки находятся под поляризующим напряжением что в общем то неплохо и сопротивление R7 в 68 кОм для такой схемы очень не большое что обеспечивает хорошую ясность звука . Чем оно больше тем "тухлее "звук несмотря на качественное его исполнение. У многих корректоров оно бывает от 300 кОм и выше что с моей точки зрения плохо.
Также у этого корректора в виду отказа от выходного повторителя достаточно высокое выходное сопротивление , около 4 кОм что требует возможно подбора кабеля но в реальности я лично с этой проблемой не сталкивался , все играет достаточно ровно.
Вложение:
Коробочка вид внутри 1.jpg
Коробочка вид внутри 1.jpg [ 275.5 КБ | Просмотров: 3461 ]

Схема на хорошем текстолите печать , так считаю хорошая печать куда лучше кривого воздушного монтажа.
БП c использованием электронного сглаживающего фильтра на полевике и накал ламп 6V через стаб.
В общем то все.
Корректор отвез Алексею на пробу , до этого он работал в двух достаточно престижных системах в Казани без нареканий. Мне просто хочется сподвигнуть Алексея на покупку хорошего девайса минимум не хуже этого для сравнения и дать почувствовать ему существенную разницу между разными девайсами.
Думаю второе точно получилось :) дело за желанием теперь.

Автор:  different [ 13 авг 2013, 10:33 ]
Заголовок сообщения:  Ламповый фонокорректор от Олега (Bender) из Казани

Вот бы тоже послушать такой... :?

Автор:  maddddy [ 21 авг 2013, 19:47 ]
Заголовок сообщения:  Ламповый фонокорректор от Олега (Bender) из Казани

Даже не знаю что написать в качестве отчета.
Скажу одно - буду однозначно заказывать клона :)
С момента появления этого корректора тембра выключены всегда, хотя до этого было желание на единичку подкрутить ВЧ и на двоечку - НЧ. Объемность и масштаб (даже в условиях моей совершенно не подходящей комнаты) - просто сумасшедшие. ВЧ, которые на моих несчастных 777-х Кенвудах всегда были больным местом, такие, что у меня звенит в ушах на большой громкости. Даже не звенит, а прямо закладывает ухи. На Кенвудах! Я вообще не думал что они на это способны. Звук чистый и прозрачный, без "мяса", добавляемого встроенными Пионеровскими корректорами и превращающего музыку в кашу.
В общем Олег не оставил мне выбора. Придется заиметь новый корректор :)

Автор:  nektar [ 21 авг 2013, 19:50 ]
Заголовок сообщения:  Ламповый фонокорректор от Олега (Bender) из Казани

Ну и правильно.....Forever tubes! 8-)

Автор:  Corpsegrinder1974 [ 21 авг 2013, 20:38 ]
Заголовок сообщения:  Ламповый фонокорректор от Олега (Bender) из Казани

Цитата:
В общем Олег не оставил мне выбора. Придется заиметь новый корректор

Огласите стоимость корректора в личку ;)

Автор:  maddddy [ 21 авг 2013, 20:41 ]
Заголовок сообщения:  Ламповый фонокорректор от Олега (Bender) из Казани

Corpsegrinder1974 писал(а):
Огласите стоимость корректора в личку ;)

Без понятия :)
Хотя думаю Олег может обрисовать стоимость комплектухи+работы в наших реалиях. Плюс-минус..
Наверное можно и не в личку, а для всех - не вижу тут ничьей личной заинтересованности, т.к. сам он, как я понимаю, этим все равно заморачиваться не будет :) Хотя я бы с удовольствием заказал копию.
Но хотябы ориентировочную цену, думаю, получить можно, а там уж умельцев на форуме хватает :)

Автор:  figma [ 21 авг 2013, 21:32 ]
Заголовок сообщения:  Ламповый фонокорректор от Олега (Bender) из Казани

Bender

Олег, нет слов - одни эмоции.
В схемотехнике я баран и ессно не слышал прибор, но описалово и дизайн - монументальны просто.

Автор:  Basilian [ 21 авг 2013, 21:52 ]
Заголовок сообщения:  Ламповый фонокорректор от Олега (Bender) из Казани

Подтвержу Лёшкины слова - сегодня слушали через корректор много чего. И блин Дженис пробирала аж до печенок, как будто ты на первом ряду танцпола...

Автор:  maddddy [ 21 авг 2013, 22:26 ]
Заголовок сообщения:  Ламповый фонокорректор от Олега (Bender) из Казани

Basilian писал(а):
Подтвержу Лёшкины слова - сегодня слушали через корректор много чего. И блин Дженис пробирала аж до печенок, как будто ты на первом ряду танцпола...

Насчет Дженис согласен - всегда слушал ее выборочно, знаю буквально несколько треков. В общем не фанат и ни 1 пластинки не имею. А тут послушали только что приехавший Санин пласт и прям захотелось срочно прикупить ;)
Вообще послушать успел все что можно - начиная с раннего прога, хард-рока, рок-н-ролла и заканчивая диджейскими пластами (есть и такое у меня). Джаз и классику не слушал только - не хочу, хотя для приличия и имеется.
Первое что вообще послушал на "большой" системке с этим корректором - Маккартни на Парлофоне, 7" 45-ку, позднюю. Скажу честно, я послушал ее 3 раза подряд, с открытым ртом, и, видимо, послушаю еще много раз. Да и вообще возникло желание переслушать все что есть.. :?

Автор:  figma [ 21 авг 2013, 22:57 ]
Заголовок сообщения:  Ламповый фонокорректор от Олега (Bender) из Казани

Basilian писал(а):
И блин Дженис пробирала аж до печенок


Ну... как бы Дженис всегда "до печёнок" - особенно Coo Coo :!:

Автор:  Basilian [ 22 авг 2013, 09:47 ]
Заголовок сообщения:  Ламповый фонокорректор от Олега (Bender) из Казани

figma
Вот на хорошем комплекте как то особенно пробирает :-)

Автор:  Bender [ 23 авг 2013, 10:29 ]
Заголовок сообщения:  Ламповый фонокорректор от Олега (Bender) из Казани

Corpsegrinder1974
Основная проблема в производстве у меня да и не только у меня это хорошие подходящие корпуса. Вот этот мне делали на заказ и обошелся не менее чем в 100$ в . Остальное на его фоне дешевле и кстати кое что не то что бы дорогое но просто дефицитно. Это те же СГМ-4 с подходящей точность.

По поводу производства корректоров то заниматься этим не буду в силу специфики работы , просто некогда .
maddddyможет быть соглашусь сделать КИТ но опять же проблема с корпусом.

Можно заказать такой у Sander'Z а например. Будет клон , звук правда может быть немного другой но думаю не принципиально другой . Сравнить корректоры от Sander'Z и мой было бы интересно. maddddy можно поспрашивать в Москве такой на время и сравнить , вполне подойдет и любой фирменный. Буду только рад за критику если она будет .
Единственное прошу в качестве межкаскадных не применять всякую хрень типа бумаги в масле , в сметане и другой аудиофильйской муйни .
Скажу еще один секрет что схема прекрасно работает без коррекции АЧХ с копеечными лампами 6Ф1П :) по цене рупь за ведро. На них ее можно отстроить и после заменить на нормальные ECF82 .Повторяемость корректора очень хорошая если не отступать от схемы.
Ну конечно при повторении надо соблюдать элементарные правила монтажа таких вещей и питать накалы ламп постоянным током что бы не говорили любители переменки. Делать обезательную подстройку R входного 47 кОм-68 кОм-88кОм-100кОм и емкости через 100пФ примерно.

maddddy и Basilian спасибо за отзывы! :2piv: Кстати если звук чрезмерно яркий и вч напрягают то можно переключить джемпером R входное на меньшее .

Автор:  Радиолюбитель [ 23 авг 2013, 10:48 ]
Заголовок сообщения:  Ламповый фонокорректор от Олега (Bender) из Казани

Bender писал(а):
копеечными лампами 6Ф1П по цене рупь за ведро

Олег, где можно прикупить ведро этих ламп за рупь? Напиши пожалуйста, а то у нас одна 50 рублей стоит. :?

Автор:  Bender [ 23 авг 2013, 10:51 ]
Заголовок сообщения:  Ламповый фонокорректор от Олега (Bender) из Казани

Радиолюбитель
У нас одно время ими из рогаток стреляли на базаре :D Ну не дефицитные они совсем , если 50 р это на сегодняшний день Деньги ( кстати наверное можно найти и дешевле) то я офигеваю.

Можно же БУ х но приличных поискать ? Старые 70 х годов вполне хорошо звучат я сравнивал с ECF82 ми . Наши чутка "грязнее" музыку подают как бы более безалаберно но ясно и тем не менее довольно ровно.

Автор:  Радиолюбитель [ 23 авг 2013, 10:54 ]
Заголовок сообщения:  Ламповый фонокорректор от Олега (Bender) из Казани

Bender писал(а):
Ну не дефицитные они совсем , если 50 р это на сегодняшний день Деньги ( кстати наверное можно найти и дешевле) то я офигеваю.

Ведро по 50 рублей уже совсем не дёшево получается. :?

Автор:  Bender [ 23 авг 2013, 10:57 ]
Заголовок сообщения:  Ламповый фонокорректор от Олега (Bender) из Казани

Радиолюбитель
Ну если так хочешь то закажи 82 е Они пара сейчас от RFT где то от 250 р наверное , можно и NOS по серьезнее поискать но в любом случае это будет дешевле чем аудиофильские серии звуковых ламп.

Автор:  Радиолюбитель [ 23 авг 2013, 11:05 ]
Заголовок сообщения:  Ламповый фонокорректор от Олега (Bender) из Казани

Не, Олег, просто не пиши
Bender писал(а):
копеечными лампами 6Ф1П по цене рупь за ведро

А то тут народ наверу принимает твои слова и потом, при обсуждении цены за какое-то устройство, так и говорят - детали-то копеечные, их можно не учитывать, вон. ведро ламп за рубль купить можно...
Как человеку объяснить, что это такой словестный оборот :)

Автор:  Bender [ 23 авг 2013, 11:11 ]
Заголовок сообщения:  Ламповый фонокорректор от Олега (Bender) из Казани

Радиолюбитель
Возьмем тогда в кавычки его..но действительно 6Ф1П не когда не была дефицитной , ее использование в данной схеме можно рассматривать как недорогую альтернативу фирмы но с естественной поправкой на небольшое ухудшение которое кстати не в каждой системе будет заметно.

Страница 1 из 4 Часовой пояс: UTC + 3 часа
Powered by phpBB® Forum Software © phpBB Group
http://www.phpbb.com/