Sound Space
https://audioes.ru/

Сотонизъм на марше.
https://audioes.ru/viewtopic.php?f=16&t=8763
Страница 1 из 73

Автор:  Phlanger [ 28 окт 2017, 15:47 ]
Заголовок сообщения:  Сотонизъм на марше.

Алхимия, языческие обряды вызывания и изгоняния злобных духов, далее везде.

Вложение:
SDC14390.JPG
SDC14390.JPG [ 223.08 КБ | Просмотров: 86094 ]

Вложение:
SDC14392.JPG
SDC14392.JPG [ 244.84 КБ | Просмотров: 86094 ]

Вложение:
SDC14400.JPG
SDC14400.JPG [ 255.82 КБ | Просмотров: 86094 ]


Первые две картинки - попытки таки изгоняния злобных духов из силового трансформатора усилителя Ткаченко (пушпул на ГУ-50 с анодным напряжением под 600 Вольт). Третья - тепловые и электрические испытания заготовок для Зюгъдэна A51.

Автор:  oolala007 [ 28 окт 2017, 16:15 ]
Заголовок сообщения:  Сотонизъм на марше.

Phlanger писал(а):
Алхимия, языческие обряды

Дмитрий, :twisted: настоящие оккультисты пчелиным воском пропитывают, а парафин годен лишь для игрищ мазахистов

Автор:  Весельчак У [ 28 окт 2017, 16:56 ]
Заголовок сообщения:  Сотонизъм на марше.

Phlanger писал(а):
тепловые и электрические испытания заготовок.

мне нравится менее массивный радиатор
Вложение:
тра.jpg
тра.jpg [ 100.18 КБ | Просмотров: 86047 ]

и разъём
Вложение:
тр3.jpg
тр3.jpg [ 133 КБ | Просмотров: 86047 ]

раз пять(всякий раз с другим резюком в базе) пробежался с записульками и бета готова(а иногда кучка мусора), последний раз уже градусах при 80и


oolala007 писал(а):
настоящие оккультисты пчелиным воском пропитывают, а парафин ...

у воска намного ниже температура плавления ;)

Автор:  Phlanger [ 28 окт 2017, 18:34 ]
Заголовок сообщения:  Сотонизъм на марше.

Жъ я не славянин ни разу, а чухоноугорец. Скорее всего. По некоторым подозрительным признакам. Нэмаэ у мене в обиходе этого продукта...
Abent писал(а):
мне нравится менее массивный радиатор
а мне на вон той дюралине предстоит высаживать полста Ватт. Соотв. прежде чем всё сверлить - хотелось хоть в чём-то убедицца в смысле теплообмена. Кстате, и коэффициент усиления, таки да. Поскоку бугага, которые на ней - 2SC2625 с помойки, в шытодате на каковые им заявлен коэффициент усиления "не менее десяти" при токе 4 Ампера и напряжении 5 Вольт, а мне было дюже интерестно, насколько не менее, какой разброс... И току им предстоит гнать через себя не указанный в шитодате, а в 4 раза меньше.
В итоге, кстате - при токе пол-Ампера статический коэффициент усиления 33 +\-5%, так что бегать и искать 2N4914 нафиг не надо :-)
Да, разумеется, это очередная попытка построить из дерьма и палок аппарат для достижения Меравога Госпоцтва. А я никогда и не скрывал.

Автор:  atthegate1976 [ 28 окт 2017, 19:45 ]
Заголовок сообщения:  Сотонизъм на марше.

Зюгден А51- что за зверь?

Автор:  atthegate1976 [ 28 окт 2017, 22:05 ]
Заголовок сообщения:  Сотонизъм на марше.

Почищено. За следующее сообщение не по теме- желток. Михаилу- бан сразу.

Автор:  Phlanger [ 28 окт 2017, 22:29 ]
Заголовок сообщения:  Сотонизъм на марше.

atthegate1976 писал(а):
Зюгден А51- что за зверь?
Одна из аудевофелитических икон. Но есть нюанс - это НЕ паранойный бред типа Палосачег на Снурках.
http://www.audiomisc.co.uk/JES/A51/A51.html
Будем пиратить. Уже и кандидат в потерпевшие есть...

Автор:  atthegate1976 [ 28 окт 2017, 22:38 ]
Заголовок сообщения:  Сотонизъм на марше.

Ааа, Сагден :D

Автор:  Phlanger [ 28 окт 2017, 22:52 ]
Заголовок сообщения:  Сотонизъм на марше.

Меня учили немецкому :-)

Автор:  Весельчак У [ 29 окт 2017, 09:31 ]
Заголовок сообщения:  Сотонизъм на марше.

Phlanger писал(а):
а мне на вон той дюралине предстоит высаживать полста Ватт. Соотв. прежде чем всё сверлить - хотелось хоть в чём-то убедицца в смысле теплообмена

маловато будет ... дюралины ...
Phlanger писал(а):
Уже и кандидат в потерпевшие есть...

т.е. заказчик ,
я правильно перевёл?
вернее догадался, для себя лично мало кому будет интересен этот схемный примитивизм, а любителей косого звука, лампового или транзисторного, пруд пруди :D

Автор:  Phlanger [ 29 окт 2017, 11:09 ]
Заголовок сообщения:  Сотонизъм на марше.

Вот как раз экспериментально выяснилось, что дюралины достаточно. Что и было одной из целей.
Есть заказчег, есть :-)

...а вот и результат алхимических злодеяний

Вложение:
SDC14401.JPG
SDC14401.JPG [ 256.05 КБ | Просмотров: 85609 ]

Автор:  rodaf [ 29 окт 2017, 11:24 ]
Заголовок сообщения:  Сотонизъм на марше.

Наконец-то хоть один луч света среди нытья продаваторов и флудеров :)
Есть что почитать и на что посмотреть. Удачного завершения стендовых испытаний :cool:

Автор:  SVDLR9YW [ 29 окт 2017, 11:26 ]
Заголовок сообщения:  Сотонизъм на марше.

rodaf писал(а):
Наконец-то хоть один луч света среди нытья продаваторов и флудеров :)
Есть что почитать и на что посмотреть. Удачного завершения стендовых испытаний :cool:

А вы?, свою технику, излишнюю, бесплатно отдаете?

Автор:  atthegate1976 [ 29 окт 2017, 11:28 ]
Заголовок сообщения:  Сотонизъм на марше.

Abent писал(а):
Phlanger писал(а):
а мне на вон той дюралине предстоит высаживать полста Ватт. Соотв. прежде чем всё сверлить - хотелось хоть в чём-то убедицца в смысле теплообмена

маловато будет ... дюралины ...
Phlanger писал(а):
Уже и кандидат в потерпевшие есть...

т.е. заказчик ,
я правильно перевёл?
вернее догадался, для себя лично мало кому будет интересен этот схемный примитивизм, а любителей косого звука, лампового или транзисторного, пруд пруди :D

А с чего вдруг Sugden стал представителем косого звука? И что такое- косой звук?

Автор:  Phlanger [ 29 окт 2017, 11:36 ]
Заголовок сообщения:  Сотонизъм на марше.

Sugden A51, годика примерно 1969-го - с сегодняшней колокольни и с точки зрения лиц, привыкших к выхлопу в 200 Ватт при коэффициенте гармоник порядка 0.005% - и в самом деле от совершенства далековат. Но есть и другие задачи/ точки зрения.
Подозреваю, что гадит в сигнал он и в самом деле совершенно не так, как всякое ОКАЭ!!! etc

Автор:  atthegate1976 [ 29 окт 2017, 11:40 ]
Заголовок сообщения:  Сотонизъм на марше.

Дима, а ты оригинал сагдена слушал?

Автор:  Phlanger [ 29 окт 2017, 11:44 ]
Заголовок сообщения:  Сотонизъм на марше.

1) я глухой. Черуещщего Пенееея не слышу категорически.

...и зачем мне ещё что-то слушать? у меня есть заказчег, мы с ним уже работали, человек хочет Странного - и слава богу, будем пилить... "а там видно будет"(с) Ипполит Матвеевич.

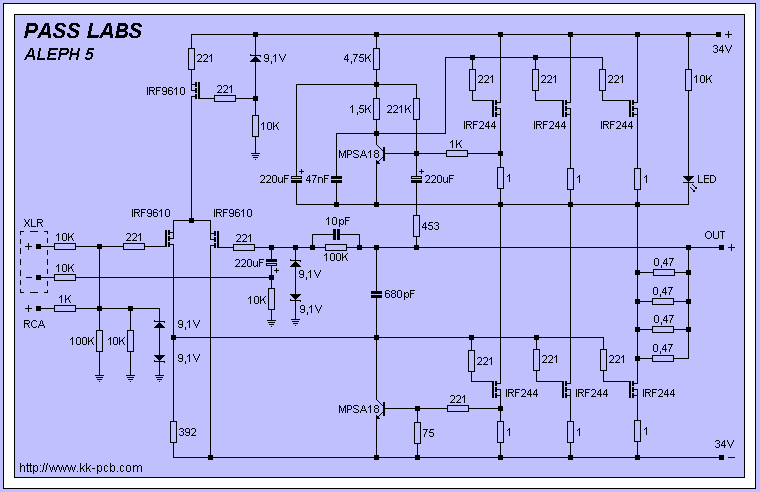
Автор:  atthegate1976 [ 29 окт 2017, 11:48 ]
Заголовок сообщения:  Сотонизъм на марше.

Про такую схему что думаешь?

Вложения:
aleph-5.gif
aleph-5.gif [ 13.57 КБ | Просмотров: 85556 ]

Автор:  Phlanger [ 29 окт 2017, 11:58 ]
Заголовок сообщения:  Сотонизъм на марше.

Увы. Я никогда не думаю. Я зимой собирал куда гнуснее.

Вложение:
kopa_out.gif
kopa_out.gif [ 25.44 КБ | Просмотров: 85547 ]


а спереди там 6Н6П. А перед нею 6Н23П

Вложение:
SDC14174.JPG
SDC14174.JPG [ 248.88 КБ | Просмотров: 85547 ]


кривое оно, страшно сказать. Выше примерно восьми или двенадцати тыщ вместо синуса такая пила, что впору студентов пугать.
Потерпевшие активно хвалили.
Я им гойворю, давайте я вам сделаю не это бугага, а приличный уселятиль. Хотя бы пародию на Quad.
НЕТ!!!

Автор:  Roxi [ 29 окт 2017, 12:02 ]
Заголовок сообщения:  Сотонизъм на марше.

atthegate1976 писал(а):
Про такую схему что думаешь?

Вопрос дурацко-дилетанский от меня - а сами-то Вы что о этой любимой игрушке Нельсона думаете .

Автор:  rodaf [ 29 окт 2017, 12:03 ]
Заголовок сообщения:  Сотонизъм на марше.

SVDLR9YW писал(а):
А вы?, свою технику, излишнюю, бесплатно отдаете?

Чтож Вы так палитесь-то? :D Я свою излишнюю, когда таковая была, продал на Авито, как все нормальные люди, или обменял у знакомых и друзей на другие, хм, блага. :) Без цели наживы, без визгов и страданий по форумам. И если что-то на форумах и выставлял, то строго в теме "Продажи" и без лишних комментариев и пения дифирамб.
И, поверьте, я совсем не против такой деятельности, каждый выживает как может, но всему свое время и место и все хорошо в меру. А новомодные веяния об агрессивном маркетинге вызывают только приступы тошноты. :mrgreen:
Впредь завязываю с оффтопом, далее только по теме.

Автор:  speedstermf [ 29 окт 2017, 12:08 ]
Заголовок сообщения:  Сотонизъм на марше.

Фишка Нельсона - примивные и не очень безосники . А тут - осник . Что-то пошло не так )

Автор:  Весельчак У [ 29 окт 2017, 12:42 ]
Заголовок сообщения:  Сотонизъм на марше.

atthegate1976 писал(а):
А с чего вдруг Sugden стал представителем косого звука? И что такое- косой звук?

а куда ему деться(сагдену), это в схеме заложено :)
"косой звук" - нормальное явление и любителей него несть числа , лампадников, транзисторного примитива... попроси ТС показать спектр усяки на ГУ50, что на фотках, меандр 20Гц, синус и и треугольник(можно пилу) 20кГц, всё на номинальной мощности, на номинальной нагрузке, поймёшь о чём я
любителям "правильного" звука надо преднамеренно намесить какого-нибудь говнеца в тракт, а потом сидеть с придыханием править сцену с помощью кабелей и выделенной линии от щитка( :D ) а лучше от подстанции

atthegate1976 писал(а):
Про такую схему что думаешь?

можно мне тоже сказать?
это как самому себе яйца отрезать :D

Автор:  Шура Осечкин [ 29 окт 2017, 13:28 ]
Заголовок сообщения:  Сотонизъм на марше.

И тогда фальцетом запоешь :D

Автор:  atthegate1976 [ 29 окт 2017, 13:39 ]
Заголовок сообщения:  Сотонизъм на марше.

Abent писал(а):
atthegate1976 писал(а):
А с чего вдруг Sugden стал представителем косого звука? И что такое- косой звук?

а куда ему деться(сагдену), это в схеме заложено :)
"косой звук" - нормальное явление и любителей него несть числа , лампадников, транзисторного примитива... попроси ТС показать спектр усяки на ГУ50, что на фотках, меандр 20Гц, синус и и треугольник(можно пилу) 20кГц, всё на номинальной мощности, на номинальной нагрузке, поймёшь о чём я
любителям "правильного" звука надо преднамеренно намесить какого-нибудь говнеца в тракт, а потом сидеть с придыханием править сцену с помощью кабелей и выделенной линии от щитка( :D ) а лучше от подстанции

atthegate1976 писал(а):
Про такую схему что думаешь?

можно мне тоже сказать?
это как самому себе яйца отрезать :D

Можно примеры "прямых" усилителей?

Автор:  Phlanger [ 29 окт 2017, 13:56 ]
Заголовок сообщения:  Сотонизъм на марше.

Шура Осечкин писал(а):
И тогда фальцетом запоешь :D
Так то сам. А надо штоб уселятиль. И Чюдатворныи Снурки.
rodaf писал(а):
новомодные веяния об агрессивном маркетинге вызывают только приступы тошноты
Так эта тема как раз агрыссивный диленг шмукленга лизенга мерчяндайзенга, тьфу, моркетенhа. Только не в стиле "купите говна с Палосачькаме, Самоварного Золота - вам станет Щщясьте!!! !!! !!!", а наоборот :-)
atthegate1976 писал(а):
Можно примеры "прямых" усилителей?
Лехко!

Изображение
Изображение

Вес около полутора пудов.
Это TDA7294 :-)

Автор:  atthegate1976 [ 29 окт 2017, 14:30 ]
Заголовок сообщения:  Сотонизъм на марше.

Roxi писал(а):
atthegate1976 писал(а):
Про такую схему что думаешь?

Вопрос дурацко-дилетанский от меня - а сами-то Вы что о этой любимой игрушке Нельсона думаете .

Платы недавно сделали, остаётся оплатить и дождаться :D

Автор:  Roxi [ 29 окт 2017, 14:36 ]
Заголовок сообщения:  Сотонизъм на марше.

И нахрена Вам эта печка-обогреватель , однотактная . :? Кстати, параметры трансформатора к ней представляете себе .......
Шоб потом под неё акустику дооолго подбирать , да . 8-)

Автор:  speedstermf [ 29 окт 2017, 14:41 ]
Заголовок сообщения:  Сотонизъм на марше.

Мотя жжет) полтора пуда - это 24 , вероятно , кг . Куда ?) для 7294 :lol:

Автор:  atthegate1976 [ 29 окт 2017, 14:42 ]
Заголовок сообщения:  Сотонизъм на марше.

Roxi писал(а):
И нахрена Вам эта печка-обогреватель , однотактная . :? Кстати, параметры трансформатора к ней представляете себе .......
Шоб потом под неё акустику дооолго подбирать , да . 8-)

Не волнуйтесь 8-)

Страница 1 из 73 Часовой пояс: UTC + 3 часа
Powered by phpBB® Forum Software © phpBB Group
http://www.phpbb.com/