Форум о музыке и аудиотехнике Sound Space



Часовой пояс: UTC + 3 часа




Начать новую тему Ответить на тему  [ Сообщений: 44 ]  На страницу 1, 2  След.
Автор Сообщение
 Заголовок сообщения: Вопрос по кондерам на выходе УНЧ
Непрочитанное сообщениеДобавлено: 10 авг 2025, 12:37 
Аватара пользователя
Автор темы


Возраст: 50
Откуда: Волжский

На форуме с
Сообщений: 125
Его благодарили: 2
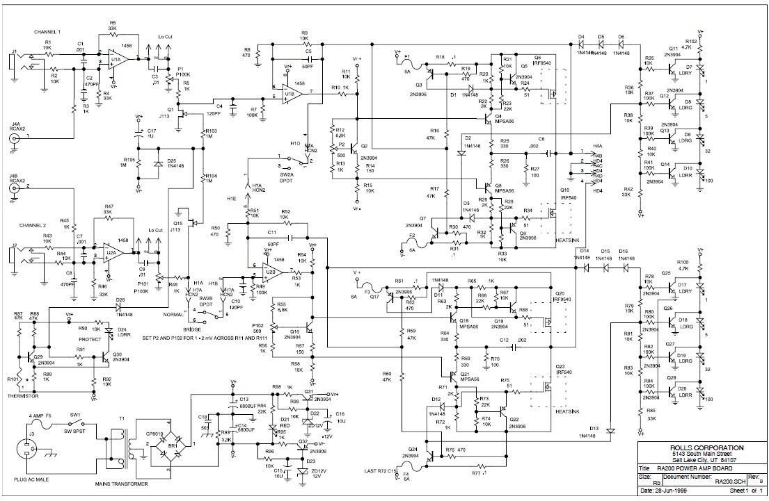
Приветствую всех! По случаю приобрёл мощник Rolls RA2100b, играет довольно интересно, детально, но есть одна проблема, это нехватка НЧ, то есть те низкочастотные звуки, которые слышны с другим мощником и просто другими усилителями, здесь еле слышны, то есть мидбаса даже нет, как ни выкручивай тембр.
Открыв крышку, обнаружил там связку конденсаторов возле выходных клемм. Сначала подумал, что "колхоз", но нашел на ютюбе ролик по ремонту такого же мощника и там такая же связка тоже присутствует.
Возможно ли, что именно они отфильтровывают НЧ на выходе и впаяли их туда для работы усилителя в цепях трансляции и что, выпаяв эти кондёры и присоединим клеммы выхода напрямую, частотная характеристика на НЧ изменится?
Схему и фото прилагаю.


Вложения:
Безымянный.jpg
Безымянный.jpg [ 220.13 КБ | Просмотров: 2243 ]
  Не в сети Профиль  
 
 Заголовок сообщения: Вопрос по кондерам на выходе УНЧ
Непрочитанное сообщениеДобавлено: 10 авг 2025, 12:42 
Аватара пользователя
Автор темы


Возраст: 50
Откуда: Волжский

На форуме с
Сообщений: 125
Его благодарили: 2
Фото


Вложения:
IMG_20250810_1219000000.jpg
IMG_20250810_1219000000.jpg [ 392.71 КБ | Просмотров: 2237 ]
  Не в сети Профиль  
 
 Заголовок сообщения: Вопрос по кондерам на выходе УНЧ
Непрочитанное сообщениеДобавлено: 10 авг 2025, 12:42 
Аватара пользователя
Автор темы


Возраст: 50
Откуда: Волжский

На форуме с
Сообщений: 125
Его благодарили: 2
Ещё фото


Вложения:
IMG_20250810_1219377777.jpg
IMG_20250810_1219377777.jpg [ 450.49 КБ | Просмотров: 2237 ]
  Не в сети Профиль  
 
 Заголовок сообщения: Вопрос по кондерам на выходе УНЧ
Непрочитанное сообщениеДобавлено: 10 авг 2025, 12:45 
Злобный модератор
Аватара пользователя

Откуда: Город бесов

На форуме с
Сообщений: 25107
Его благодарили: 6029
В схеме этой гирлянды я не увидел

-----------------
Как модератор форума я рад любому вкладу, независимо от того, насколько он деструктивен.


  В сети Профиль Моя система (откроется в новой вкладке)  
 
 Заголовок сообщения: Вопрос по кондерам на выходе УНЧ
Непрочитанное сообщениеДобавлено: 10 авг 2025, 12:46 
Злобный модератор
Аватара пользователя

Откуда: Город бесов

На форуме с
Сообщений: 25107
Его благодарили: 6029
И да, если последовательно, то отсекают НЧ

-----------------
Как модератор форума я рад любому вкладу, независимо от того, насколько он деструктивен.


  В сети Профиль Моя система (откроется в новой вкладке)  
 
 Заголовок сообщения: Вопрос по кондерам на выходе УНЧ
Непрочитанное сообщениеДобавлено: 10 авг 2025, 12:49 
Модератор
Аватара пользователя
Имя: Владимир.
Откуда: СПб. Колпино.

На форуме с
Сообщений: 12876
Его благодарили: 6339
Надо ткнуть вольтметром в среднюю точку. Возможно, кондерами пытались защитить динамики от постоянки.

-----------------
Лужу-паяю, ЭВМ починяю.


  Не в сети Профиль Профиль на discogs.com (откроется в новом окне) Моя система (откроется в новой вкладке)  
 
 Заголовок сообщения: Вопрос по кондерам на выходе УНЧ
Непрочитанное сообщениеДобавлено: 10 авг 2025, 12:51 
Злобный модератор
Аватара пользователя

Откуда: Город бесов

На форуме с
Сообщений: 25107
Его благодарили: 6029
Обычно, если заводское исполнение, то установочные элементы на плате стоят, а не висят на клеммах

-----------------
Как модератор форума я рад любому вкладу, независимо от того, насколько он деструктивен.


  В сети Профиль Моя система (откроется в новой вкладке)  
 
 Заголовок сообщения: Вопрос по кондерам на выходе УНЧ
Непрочитанное сообщениеДобавлено: 10 авг 2025, 12:59 
Аватара пользователя
Автор темы


Возраст: 50
Откуда: Волжский

На форуме с
Сообщений: 125
Его благодарили: 2
operator писал(а):
И да, если последовательно, то отсекают НЧ

Да, последовательно.
Я сразу хотел попробовать без них, но мало ли, вдруг и правда для защиты. Хотя склоняюсь к адаптации для трансляционных линий.


  Не в сети Профиль  
 
 Заголовок сообщения: Вопрос по кондерам на выходе УНЧ
Непрочитанное сообщениеДобавлено: 10 авг 2025, 16:55 
Аватара пользователя
Имя: Александр
Откуда: Москва

На форуме с
Сообщений: 1785
Его благодарили: 703
Схему посмотрел. При двухполярном питании, на выходе не нужен разделительный кондер. В таких усилителях на выходе должен быть 0 . И ещё я увидел, что кондёры с выхода первого ОУ, С 3 и С 9, всего 0.01 мкф. А нагрузкой является регулятор громкости на 100 ком. От куда же там басы то будут ? Завал начнётся с 160 гц. Емкости нужно увеличить хотя бы на порядок. Я бы поставил на 0.33 - 0. 47 мкф.

-----------------
Лучшее - враг хорошего!


  Не в сети Профиль  
 
 Заголовок сообщения: Вопрос по кондерам на выходе УНЧ
Непрочитанное сообщениеДобавлено: 10 авг 2025, 17:03 
Модератор
Аватара пользователя
Имя: Владимир.
Откуда: СПб. Колпино.

На форуме с
Сообщений: 12876
Его благодарили: 6339
Зигфрид писал(а):
И ещё я увидел, что кондёры с выхода первого ОУ, С 3 и С 9, всего 0.01 мкф.

Это для фильтра LoCut. В линейном они перемыкаются.

-----------------
Лужу-паяю, ЭВМ починяю.


  Не в сети Профиль Профиль на discogs.com (откроется в новом окне) Моя система (откроется в новой вкладке)  
 
 Заголовок сообщения: Вопрос по кондерам на выходе УНЧ
Непрочитанное сообщениеДобавлено: 10 авг 2025, 17:06 
Аватара пользователя
Имя: Александр
Откуда: Москва

На форуме с
Сообщений: 1785
Его благодарили: 703
Ясно. Ну тогда нужно выкинуть эти выходные кондёры. Если их соединили последовательно, то ёмкость составит 235 мкф. Какие там басы то будут ?

-----------------
Лучшее - враг хорошего!


  Не в сети Профиль  
 
 Заголовок сообщения: Вопрос по кондерам на выходе УНЧ
Непрочитанное сообщениеДобавлено: 10 авг 2025, 17:09 
Модератор
Аватара пользователя
Имя: Владимир.
Откуда: СПб. Колпино.

На форуме с
Сообщений: 12876
Его благодарили: 6339
Кондеры параллельно, а с нагрузкой последовательно.
Вероятно, схема при включении\выключении имеет переходные процессы, опасные для динамиков.

-----------------
Лужу-паяю, ЭВМ починяю.


  Не в сети Профиль Профиль на discogs.com (откроется в новом окне) Моя система (откроется в новой вкладке)  
 
 Заголовок сообщения: Вопрос по кондерам на выходе УНЧ
Непрочитанное сообщениеДобавлено: 10 авг 2025, 17:12 
Аватара пользователя
Имя: Александр
Откуда: Москва

На форуме с
Сообщений: 1785
Его благодарили: 703
Автор пишет, что кондёры включены последовательно.

-----------------
Лучшее - враг хорошего!


  Не в сети Профиль  
 
 Заголовок сообщения: Вопрос по кондерам на выходе УНЧ
Непрочитанное сообщениеДобавлено: 10 авг 2025, 17:13 
Злобный модератор
Аватара пользователя

Откуда: Город бесов

На форуме с
Сообщений: 25107
Его благодарили: 6029
Натыкался на Карме на эту фирму. Правда там был фонокорректор. Сильно поносили его товарищи американцы. Я так понял это своего рода штатовский Беринджер.

-----------------
Как модератор форума я рад любому вкладу, независимо от того, насколько он деструктивен.


  В сети Профиль Моя система (откроется в новой вкладке)  
 
 Заголовок сообщения: Вопрос по кондерам на выходе УНЧ
Непрочитанное сообщениеДобавлено: 10 авг 2025, 19:21 
Забанен навсегда
Аватара пользователя

Возраст: 111
Откуда: Moskau

На форуме с
Сообщений: 5517
Его благодарили: 1072
Vader писал(а):
Возможно ли, что именно они отфильтровывают НЧ на выходе и впаяли их туда для работы усилителя в цепях трансляции и что, выпаяв эти кондёры и присоединим клеммы выхода напрямую, частотная характеристика на НЧ изменится?
Следы жызьнедеятельности косоруких мозгожопов детектед. Мотивы их неинтересны вообще от слова "совсем".
Если влепить последовательно с нагрузкой 8 Ом пару емкостей по 470 мкФ (дабы получить из пары электролитов "неполярный" конденсатор) - результирующая частота среза будет эдак 85 Герц. А при четырёхОмной акустике вдвое выше.
Ни в каком оборудовании промышленного изготовления такого размера емкостя болтаться в воздухе так, как на фото - не будут.
Кроме того, емкостя "Маркони" были в ходу лет сорок назад. А сама балалайка помоложе лет на пятнадцать.
Короче, выкидывайте.

-----------------
Глухой.


  Не в сети Профиль  
 
 Заголовок сообщения: Вопрос по кондерам на выходе УНЧ
Непрочитанное сообщениеДобавлено: 10 авг 2025, 19:27 
Аватара пользователя
Автор темы


Возраст: 50
Откуда: Волжский

На форуме с
Сообщений: 125
Его благодарили: 2
Кондёры удалил, но звук не сказать чтоб сильно изменился, вроде бы что-то снизу появилось, но опять же, мидбаса столь любимого, хлесткого и бьющего, как не было, так и нет. Такое ощущение, что возможно это особенность самой схемы усилителя. В остальном звучание приятное, чуть выделена верхняя середина, деталей слышно много, на некоторых CD услышал потрескивание винилового первоисточника :D
Абсолютно отсутствует "бум-бум", который обычно слышно во всех соседних комнатах с другими усилителями.
Может быть действительно можно кондёры после ОУ поменять, или сами ОУ?


  Не в сети Профиль  
 
 Заголовок сообщения: Вопрос по кондерам на выходе УНЧ
Непрочитанное сообщениеДобавлено: 10 авг 2025, 19:35 
Аватара пользователя
Автор темы


Возраст: 50
Откуда: Волжский

На форуме с
Сообщений: 125
Его благодарили: 2
Кстати, а перемычки там имеющиеся, они что переключают? Положения 2, FLAT и HP, сейчас оба на HP. Видимо Hi-Pass?


  Не в сети Профиль  
 
 Заголовок сообщения: Вопрос по кондерам на выходе УНЧ
Непрочитанное сообщениеДобавлено: 10 авг 2025, 22:02 
Модератор
Аватара пользователя
Имя: Владимир.
Откуда: СПб. Колпино.

На форуме с
Сообщений: 12876
Его благодарили: 6339
Vader писал(а):
Положения 2, FLAT и HP,

Поставьте во FLAT.

-----------------
Лужу-паяю, ЭВМ починяю.


  Не в сети Профиль Профиль на discogs.com (откроется в новом окне) Моя система (откроется в новой вкладке)  
 
 Заголовок сообщения: Вопрос по кондерам на выходе УНЧ
Непрочитанное сообщениеДобавлено: 11 авг 2025, 01:40 
Аватара пользователя
Имя: Дмитрий
Возраст: 49
Откуда: С-Петербург

На форуме с
Сообщений: 911
Его благодарили: 159
Солидарен! От линеечки более понятно толкаться


  Не в сети Профиль Профиль на discogs.com (откроется в новом окне) Моя система (откроется в новой вкладке)  
 
 Заголовок сообщения: Вопрос по кондерам на выходе УНЧ
Непрочитанное сообщениеДобавлено: 11 авг 2025, 18:10 
Аватара пользователя
Автор темы


Возраст: 50
Откуда: Волжский

На форуме с
Сообщений: 125
Его благодарили: 2
Любопытство взяло верх и после написания поста сразу переткнул перемычки )) Да, звук стал сразу таким, каким должен быть, с отчётливым осязаемым басом, как я не увидел эти перемычки сразу - ума не приложу, видимо дальнозоркость берёт своё :D
Спасибо всем, кто натолкнул на путь к истине, если будет желание и мнения, отпишитесь по поводу этих кондёров, всё же интересно, зачем их пихали в эти усилки.
И, заранее извиняюсь за офтоп, немного напрягает довольно громкий щелчок в колонках при выключении питания, так понимаю, платы задержки в усе нет, не повредит ли это акустике? Да, и есть ли защита от постоянки на выходе? Уж больно схемка какая-то скромная...


  Не в сети Профиль  
 
 Заголовок сообщения: Вопрос по кондерам на выходе УНЧ
Непрочитанное сообщениеДобавлено: 11 авг 2025, 18:27 
Злобный модератор
Аватара пользователя

Откуда: Город бесов

На форуме с
Сообщений: 25107
Его благодарили: 6029
Там отчетливо видно предохранители на плате. Собственно это вся защита. Реле нет. Хлопок - переходные процессы в полупроводниках.

-----------------
Как модератор форума я рад любому вкладу, независимо от того, насколько он деструктивен.


  В сети Профиль Моя система (откроется в новой вкладке)  
 
 Заголовок сообщения: Вопрос по кондерам на выходе УНЧ
Непрочитанное сообщениеДобавлено: 11 авг 2025, 19:02 
Аватара пользователя
Имя: Александр
Откуда: Москва

На форуме с
Сообщений: 1785
Его благодарили: 703
Защита от Брига, проста и эффективна, как отрезок водопроводной трубы, в руках у пьяного гопника. Сколько раз спасала она АС, во время аварийных ситуациях! Вставить ее можно в любой усилок. Ну, практически в любой. В этот точно можно. И не будет никаких щелчков при включении.

-----------------
Лучшее - враг хорошего!


  Не в сети Профиль  
 
 Заголовок сообщения: Вопрос по кондерам на выходе УНЧ
Непрочитанное сообщениеДобавлено: 11 авг 2025, 19:15 
Модератор
Аватара пользователя
Имя: Владимир.
Откуда: СПб. Колпино.

На форуме с
Сообщений: 12876
Его благодарили: 6339
Зигфрид писал(а):
Защита от Брига, проста и эффективна,

этож надо Бриг расковырять. н-нене)
Вот, такие платки пихал куда ни попадя. Результат отличный)))
https://aliexpress.ru/item/100500677829 ... 778a1IBVWN

-----------------
Лужу-паяю, ЭВМ починяю.


  Не в сети Профиль Профиль на discogs.com (откроется в новом окне) Моя система (откроется в новой вкладке)  
 
 Заголовок сообщения: Вопрос по кондерам на выходе УНЧ
Непрочитанное сообщениеДобавлено: 11 авг 2025, 19:19 
Модератор
Аватара пользователя
Имя: Владимир.
Откуда: СПб. Колпино.

На форуме с
Сообщений: 12876
Его благодарили: 6339
Vader,
Подключите вольтметр к средней точке, включите усь, глядите в прибор. Затем, выключаете усь, опять глядя на прибор.
Если никаких плевков напряжения не увидите, можно эти кондеры смело ампутировать.
Плату защиты, при этом, внедрить крайне рекомендуется.

-----------------
Лужу-паяю, ЭВМ починяю.


  Не в сети Профиль Профиль на discogs.com (откроется в новом окне) Моя система (откроется в новой вкладке)  
 
 Заголовок сообщения: Вопрос по кондерам на выходе УНЧ
Непрочитанное сообщениеДобавлено: 11 авг 2025, 20:16 
Аватара пользователя
Автор темы


Возраст: 50
Откуда: Волжский

На форуме с
Сообщений: 125
Его благодарили: 2
Горрыныч, я, признаться, совсем не спец в электронике, посему буду премного обязан если скажете точно, куда именно какой щуп тыкать, средняя точка для меня- чёрный квадрат ))) Этой плате нужно своё питание, его в этой схеме где-то получится взять или надо делать независимое?


  Не в сети Профиль  
 
 Заголовок сообщения: Вопрос по кондерам на выходе УНЧ
Непрочитанное сообщениеДобавлено: 11 авг 2025, 21:09 
Аватара пользователя
Имя: игорь
Возраст: 59
Откуда: Казахстан Петропавловск

На форуме с
Сообщений: 465
Его благодарили: 92
Самый простой способ ,при включении и выключении усилителя убавлять громкость на минимум . В зависимости от схемы может помочь .


  Не в сети Профиль  
 
 Заголовок сообщения: Вопрос по кондерам на выходе УНЧ
Непрочитанное сообщениеДобавлено: 11 авг 2025, 21:23 
Злобный модератор
Аватара пользователя

Откуда: Город бесов

На форуме с
Сообщений: 25107
Его благодарили: 6029
РГ стоит обычно на входе, хлопок из-за переходных процессов, в том числе мощных транзисторов, которые стоят после переменника.

-----------------
Как модератор форума я рад любому вкладу, независимо от того, насколько он деструктивен.


  В сети Профиль Моя система (откроется в новой вкладке)  
 
 Заголовок сообщения: Вопрос по кондерам на выходе УНЧ
Непрочитанное сообщениеДобавлено: 11 авг 2025, 21:33 
Аватара пользователя
Автор темы


Возраст: 50
Откуда: Волжский

На форуме с
Сообщений: 125
Его благодарили: 2
гаррик писал(а):
Самый простой способ ,при включении и выключении усилителя убавлять громкость на минимум . В зависимости от схемы может помочь .

Не помогает в моём случае к сожалению. Но при включении никакого щелчка нет.


  Не в сети Профиль  
 
 Заголовок сообщения: Вопрос по кондерам на выходе УНЧ
Непрочитанное сообщениеДобавлено: 11 авг 2025, 21:49 
Забанен навсегда
Аватара пользователя

Возраст: 111
Откуда: Moskau

На форуме с
Сообщений: 5517
Его благодарили: 1072
Горрыныч писал(а):
Вот, такие платки пихал куда ни попадя. Результат отличный)))
https://aliexpress.ru/item/100500677829 ...
У меня таких штук десять стоит во всех местах. Нюанс, что от пука при пуске она защищает, а при выпуске выключении - нет.
И питать чем-то надо...
Для защиты от пука при выключении нужна хреновина на upc1237...

Изображение

-----------------
Глухой.


  Не в сети Профиль  
 
 Заголовок сообщения: Вопрос по кондерам на выходе УНЧ
Непрочитанное сообщениеДобавлено: 11 авг 2025, 22:03 
Модератор
Аватара пользователя
Имя: Владимир.
Откуда: СПб. Колпино.

На форуме с
Сообщений: 12876
Его благодарили: 6339
А пук на выпуске не из-за этой связки кондеров на выходе?

-----------------
Лужу-паяю, ЭВМ починяю.


  Не в сети Профиль Профиль на discogs.com (откроется в новом окне) Моя система (откроется в новой вкладке)  
 
Показать сообщения за:  Поле сортировки  
Начать новую тему Ответить на тему  [ Сообщений: 44 ]  На страницу 1, 2  След.

Часовой пояс: UTC + 3 часа


Кто сейчас на форуме

Сейчас этот форум просматривают: нет зарегистрированных пользователей и гости: 1


Вы не можете начинать темы
Вы не можете отвечать на сообщения
Вы не можете редактировать свои сообщения
Вы не можете удалять свои сообщения
Вы не можете добавлять вложения

Найти:
Перейти:  

Создано на основе phpBB® Forum Software © phpBB Group
© 2013-2020 Sound Space - форум о музыке и аудиотехнике
Разработка логотипа - artcore.top

    hosted by .masterhost