Форум о музыке и аудиотехнике Sound Space



Часовой пояс: UTC + 3 часа




Начать новую тему Ответить на тему  [ Сообщений: 201 ]  На страницу Пред.  1, 2, 3, 4, 5, 6, 7  След.
Автор Сообщение
 Заголовок сообщения: FISHER CA M-300, похоже ему хана...
Непрочитанное сообщениеДобавлено: 28 апр 2025, 22:42 
Имя: Камиль
Возраст: 76
Откуда: Казань

На форуме с
Сообщений: 392
Его благодарили: 159
Дмитрий Олегович, подскажите какая емкость должна быть у керамического конденсатора?

-----------------
Ореол глупости (обидчивость).


  Не в сети Профиль Профиль на meshok.net (откроется в новом окне)  
 
 Заголовок сообщения: FISHER CA M-300, похоже ему хана...
Непрочитанное сообщениеДобавлено: 28 апр 2025, 22:48 
Аватара пользователя
Автор темы

Имя: Дмитрий
Возраст: 49
Откуда: С-Петербург

На форуме с
Сообщений: 911
Его благодарили: 159
Точно! Ну в смысле Цобеля катушка а не Бесселя :)
Они есть на плате (слева, медные под лаком) , стоят поверх вроде резисторов серых (обычно они на десяток другой Ом).
И они есть на китайской плате в красном лаке. Вот и думаю перемычки там запаять (эт если с точки зрения ближе к клемам, видел люди паяли прямо на выходных разъемах) на китайской плате, либо наоборот, свои перекинуть на китайскую а вместо них перемычки.
Вложение:
Новый точечный рисунок.jpg
Новый точечный рисунок.jpg [ 148.5 КБ | Просмотров: 2547 ]


Вложение:
точечный рисунок.jpg
точечный рисунок.jpg [ 303.81 КБ | Просмотров: 2547 ]


Вложение:
рисунок.jpg
рисунок.jpg [ 131.54 КБ | Просмотров: 2547 ]


  Не в сети Профиль Профиль на discogs.com (откроется в новом окне) Моя система (откроется в новой вкладке)  
 
 Заголовок сообщения: FISHER CA M-300, похоже ему хана...
Непрочитанное сообщениеДобавлено: 28 апр 2025, 23:07 
Аватара пользователя
Автор темы

Имя: Дмитрий
Возраст: 49
Откуда: С-Петербург

На форуме с
Сообщений: 911
Его благодарили: 159
Кажись этот момент производитель предусмотрел....

Вложение:
Новый точечный рисунок.jpg
Новый точечный рисунок.jpg [ 271.36 КБ | Просмотров: 2545 ]


  Не в сети Профиль Профиль на discogs.com (откроется в новом окне) Моя система (откроется в новой вкладке)  
 
 Заголовок сообщения: FISHER CA M-300, похоже ему хана...
Непрочитанное сообщениеДобавлено: 03 май 2025, 09:55 
Забанен навсегда
Аватара пользователя

Возраст: 111
Откуда: Moskau

На форуме с
Сообщений: 5520
Его благодарили: 1072
DKX писал(а):
какая емкость должна быть у керамического конденсатора?
Да как на схеме, 0.1 мкФ. На самом деле, подозреваю, плюс-минус в два раза - некритично. Просто если расковырять плёночную ёмкость, то видно, что внутри там моток - в радиодиапазоне это будет уже не совсем конденсатор, а сложнее.
Вот этот усилитель, и он смишной.

Вложение:
SDC14326.JPG
SDC14326.JPG [ 251.17 КБ | Просмотров: 2429 ]


Там два силовых трансформатыра и вон на попе тумблёр, который их переключает. В паре TDA7294, которые мне попались, всё было штатно (якобы есть какие-то поддельные, сам не встречал). Штатно там обещана, в том числе, защита по току. То есть при питании +\-35 на нагрузку 8 Ом она радостно отдаёт обещаные 50 Ватт - не рекламные глупости про СТОПИДДИСЯД!!!, а то, что написано в шитодате. А на нагрузку 4 Ома при том же питании - тоже 50 Ватт из-за этого ограничения тока. Без такого ограничения "по науке" давала бы под 100 Ватт, реальные усилители (не на TDA) в такой ситуации отдают несколько меньше "удвоенного значения", питание просаживается, потребляемый ток вдвое больше, чем в случае нагрузки 8 Ом.
...и всё "лишнее" тепло выделяется в мелкосхеме. У которой подошва ограниченного размера, какой радиатор к ней ни присобачивай.
Я первый раз как включил на 4 Ома, да с питанием +\-35, как получил эти полста Ватт - сначала обрадовался, значит защита по току работает, как в шитодате и написано. Проходит где-то секунд тридцать, синус на глазах скукоживается (у меня овцелограф подключен) и куда-то пропадает. "Спалил, дурень!" Тычу пальцом, а мелкосхема раскалена до невозможности. "Ну да, подохла"... Но коротняка в питании нет. Минут через пять с горя опять включил, а она работает как и работала. Оказывается, там есть защита и по перегреву.
Но в итоге с питанием +\-35 она НЕ работает на 4 Ома, перегревается и затыкается.
А потерпевший надумал акустику менять, и сам ещё не знал - на что именно. А 25 Ватт выхлопа на нагрузку 8 Ом при питании +\-27 - отнюдь не 50 Ватт, при питании +\-35 . Короче, заказчик готов был за эту железку дать денег, соотв., надо было сделать всё хорошо. Поставил два разных питающих трансформатора, для разной нагрузки.
Сопсно, во всякой поношыбе тоже бывает подобное, ну они там отводы делают.

-----------------
Глухой.


  Не в сети Профиль  
 
 Заголовок сообщения: FISHER CA M-300, похоже ему хана...
Непрочитанное сообщениеДобавлено: 03 май 2025, 10:06 
Забанен навсегда
Аватара пользователя

Возраст: 111
Откуда: Moskau

На форуме с
Сообщений: 5520
Его благодарили: 1072
metal-daze писал(а):
Они есть на плате
Если есть, то пусть будут, мне кажется. Хуже от них точно не будет.
Мне попадалась не такая, но похожая "двойная" плата, и она была с ошибкой, от которой лез фон 100 Герц от выпрямителя. Надо было её ножом чуть подправить, подробностей не помню. Помнится, в ООС есть электролит на землю, и вот этот его конец, идущий на землю, на плате был посажен "не туда" - в том месте, куда он был посажен, по земле бегали помехи заряда каких-то емкостей в питании от моста, и в результате в колонке одного канала радостно жужжало. Негромко, но отчётливо. Надо было что-то там перерэзать и припаять на 5 мм левее. Или правее. Что-то в этом духе.

-----------------
Глухой.


  Не в сети Профиль  
 
 Заголовок сообщения: FISHER CA M-300, похоже ему хана...
Непрочитанное сообщениеДобавлено: 03 май 2025, 10:07 
Забанен навсегда
Аватара пользователя

Возраст: 111
Откуда: Moskau

На форуме с
Сообщений: 5520
Его благодарили: 1072
Изображение

C2

-----------------
Глухой.


  Не в сети Профиль  
 
 Заголовок сообщения: FISHER CA M-300, похоже ему хана...
Непрочитанное сообщениеДобавлено: 06 май 2025, 01:34 
Аватара пользователя
Автор темы

Имя: Дмитрий
Возраст: 49
Откуда: С-Петербург

На форуме с
Сообщений: 911
Его благодарили: 159
Phlanger писал(а):
C2

OK! проверю по прибытию! :cool:

поставка намечается на 19 но это если будет победа.
Вложение:
2383660_f6f72.jpg
2383660_f6f72.jpg [ 73.97 КБ | Просмотров: 2340 ]

У меня тут "восстание машин"!!!


  Не в сети Профиль Профиль на discogs.com (откроется в новом окне) Моя система (откроется в новой вкладке)  
 
 Заголовок сообщения: FISHER CA M-300, похоже ему хана...
Непрочитанное сообщениеДобавлено: 06 май 2025, 01:48 
Аватара пользователя
Автор темы

Имя: Дмитрий
Возраст: 49
Откуда: С-Петербург

На форуме с
Сообщений: 911
Его благодарили: 159
Вместо пропития отложенного червонцв на "пюре картошка ультра эйч ди" повез на майских гидротрансформатор АКПП в капиталку, ну и пока шла капиталка пришлось быстро перебрать гидроблок, пропаять плату управления клапанами и простучать эти самые клапана в ультразвуке под керосином (вонища в хате была знатная!!!), по завершению разборки с коробкой от..нул теплообменник в морозилке так как его расперло льдом который образовался от перегоревшего тэна, пока был розыск теплообменника крякнула стиралка, так как я прошлепал момент с амортизаторами, думал домашние машинку перегружают и она пытается покаинуть ванную комнату, но это усохли амортики, по итогу слетел барабан с крестовины. Ну а под такую тему сам Бог велел и помпу перебрать и щетки в движке махнуть... Короче силы на исходе, боюсь железо меня одолеет, в сторону фишера даже боюсь смотреть, окружают суки, нужно нырять на дно. Брать ящик водки с коробкой табака пару тройку пластинок с военными песнями и дергать за город!!!


  Не в сети Профиль Профиль на discogs.com (откроется в новом окне) Моя система (откроется в новой вкладке)  
 
 Заголовок сообщения: FISHER CA M-300, похоже ему хана...
Непрочитанное сообщениеДобавлено: 08 май 2025, 10:53 
Забанен навсегда
Аватара пользователя

Возраст: 111
Откуда: Moskau

На форуме с
Сообщений: 5520
Его благодарили: 1072
"Сенатор, я решительно протестую!"(с)

Изображение

Водка - это вредно!

-----------------
Глухой.


  Не в сети Профиль  
 
 Заголовок сообщения: FISHER CA M-300, похоже ему хана...
Непрочитанное сообщениеДобавлено: 08 май 2025, 15:15 
Аватара пользователя
Автор темы

Имя: Дмитрий
Возраст: 49
Откуда: С-Петербург

На форуме с
Сообщений: 911
Его благодарили: 159
Phlanger писал(а):
Водка - это вредно!

Ну так то оно так... А шо поделать! :)


  Не в сети Профиль Профиль на discogs.com (откроется в новом окне) Моя система (откроется в новой вкладке)  
 
 Заголовок сообщения: FISHER CA M-300, похоже ему хана...
Непрочитанное сообщениеДобавлено: 21 май 2025, 12:51 
Аватара пользователя
Автор темы

Имя: Дмитрий
Возраст: 49
Откуда: С-Петербург

На форуме с
Сообщений: 911
Его благодарили: 159
Приветствую форум!

Вложение:
WhatsApp Image 2025-05-21 at 12.09.00.jpeg
WhatsApp Image 2025-05-21 at 12.09.00.jpeg [ 179.06 КБ | Просмотров: 2045 ]


Вложение:
WhatsApp Image 2025-05-21 at 12.09.00 (1).jpeg
WhatsApp Image 2025-05-21 at 12.09.00 (1).jpeg [ 233.9 КБ | Просмотров: 2045 ]


Собрал плату, установил в усилок, по размеру зашла как дети в школу, подключил, и думал на этом все :)
Но приключения с сожалению продолжаются.
В общем собрал все "земли" и общий питания как было, по фоткам которые делал когда разбирал, подключил мощник, есть гул (не тот который когда руки к проводам сигнальным подносишь), слабый (кручение РГ на фон не влияет) но есть, в тишине ночью слышно.
Причем сразу после включения и еще полминуты тишина, потом начинает потихоньку появляться. Маслаю крайнюю к трансформатору банку на 8000 мкф, бывает оп! и тихо, потом опять.
Как погреется минут 15-20, маслай не маслай фон слабый есть, поставил в параллель на одно плече 6800 дополнительно для эксперимента, сначала помогает, потом фон снова появляется, отсоединяешь, фон исчезает, потом все повторяется :)
Покурил интернет, откинул экран сигнальных идущих с преда на мощник со стороны мощника (там земля общая на все). Все так-же, но появляется фон когда приближаешься руками к деталькам и корпусу. Посмотрел родную схему, там земля питания идет на землю мощника по схеме и по факту по разному, правильно как на печатке а не как на схеме, но по сути как я понял, земля сигнальных проводом с землей питания разделена емкостью 0,037 мкф. Короче впаял кондер между землями, ниче не меняется. Мож так и должно быть? Гул ни как у корректора с оборваной землей, т.е 50 Гц, не 100. Х.з. Две мысли, либо откинуть экран со стороны преда, либо попробовать увеличить емкость фильтрующих, но по конструктиву я там от силы 20000 мкф в плече смогу, это если 5000 х 4 на бок в сборку уложить, бл..., но это ппц кулибничать.


  Не в сети Профиль Профиль на discogs.com (откроется в новом окне) Моя система (откроется в новой вкладке)  
 
 Заголовок сообщения: FISHER CA M-300, похоже ему хана...
Непрочитанное сообщениеДобавлено: 21 май 2025, 13:10 
Аватара пользователя
Автор темы

Имя: Дмитрий
Возраст: 49
Откуда: С-Петербург

На форуме с
Сообщений: 911
Его благодарили: 159
Вложение:
06-1 плата УМ.jpg
06-1 плата УМ.jpg [ 212.59 КБ | Просмотров: 2041 ]


Вложение:
01-1.jpg
01-1.jpg [ 390.25 КБ | Просмотров: 2041 ]


  Не в сети Профиль Профиль на discogs.com (откроется в новом окне) Моя система (откроется в новой вкладке)  
 
 Заголовок сообщения: FISHER CA M-300, похоже ему хана...
Непрочитанное сообщениеДобавлено: 21 май 2025, 17:49 
Аватара пользователя
Имя: Павел
Возраст: 59
Откуда: солнечная Хакасия

На форуме с
Сообщений: 2661
Его благодарили: 574
metal-daze писал(а):
либо попробовать увеличить емкость фильтрующих, но по конструктиву я там от силы 20000 мкф в плече смогу, это если 5000 х 4 на бок в сборку уложить, бл..., но это ппц кулибничать.

эту мысль долой, в подавляющем большинстве случаев фон из-за кривых, оторванных, двойных земель, земляных петель


  Не в сети Профиль  
 
 Заголовок сообщения: FISHER CA M-300, похоже ему хана...
Непрочитанное сообщениеДобавлено: 22 май 2025, 00:15 
Аватара пользователя
Автор темы

Имя: Дмитрий
Возраст: 49
Откуда: С-Петербург

На форуме с
Сообщений: 911
Его благодарили: 159
Сдернул с алика схему печатки, проверил плату на предмет совпадения с схемой, все бьется, С2 минусом сидит на земле.
Пока доукомплектую плату Цобелем, будет дубль, посмотрю че выйдет.
(Откинул плату по питанию, вдохам-выдохам, дал сигнал с преда на внешний усилитель, на максимуме чутка слышно, но на 3/4 тихо, и тише чем таким же макаром но с включенной платой по питанию и выдоху с откинутыми вдохами)

Вложение:
Схема платы.jpg
Схема платы.jpg [ 116.76 КБ | Просмотров: 2012 ]


  Не в сети Профиль Профиль на discogs.com (откроется в новом окне) Моя система (откроется в новой вкладке)  
 
 Заголовок сообщения: FISHER CA M-300, похоже ему хана...
Непрочитанное сообщениеДобавлено: 22 май 2025, 11:21 
Забанен навсегда
Аватара пользователя

Возраст: 111
Откуда: Moskau

На форуме с
Сообщений: 5520
Его благодарили: 1072
Сразу не сообразил, у нас фон 50 Герц + гармоники, "наводка от сети", или 100 Герц + гармоники, "помеха от выпрямителя".
Если у нас таки помеха с частотой 100 Герц, "ровно та же тональность, что и всегда, но на октаву выше"...

Я бы начал с усилителя мощности.
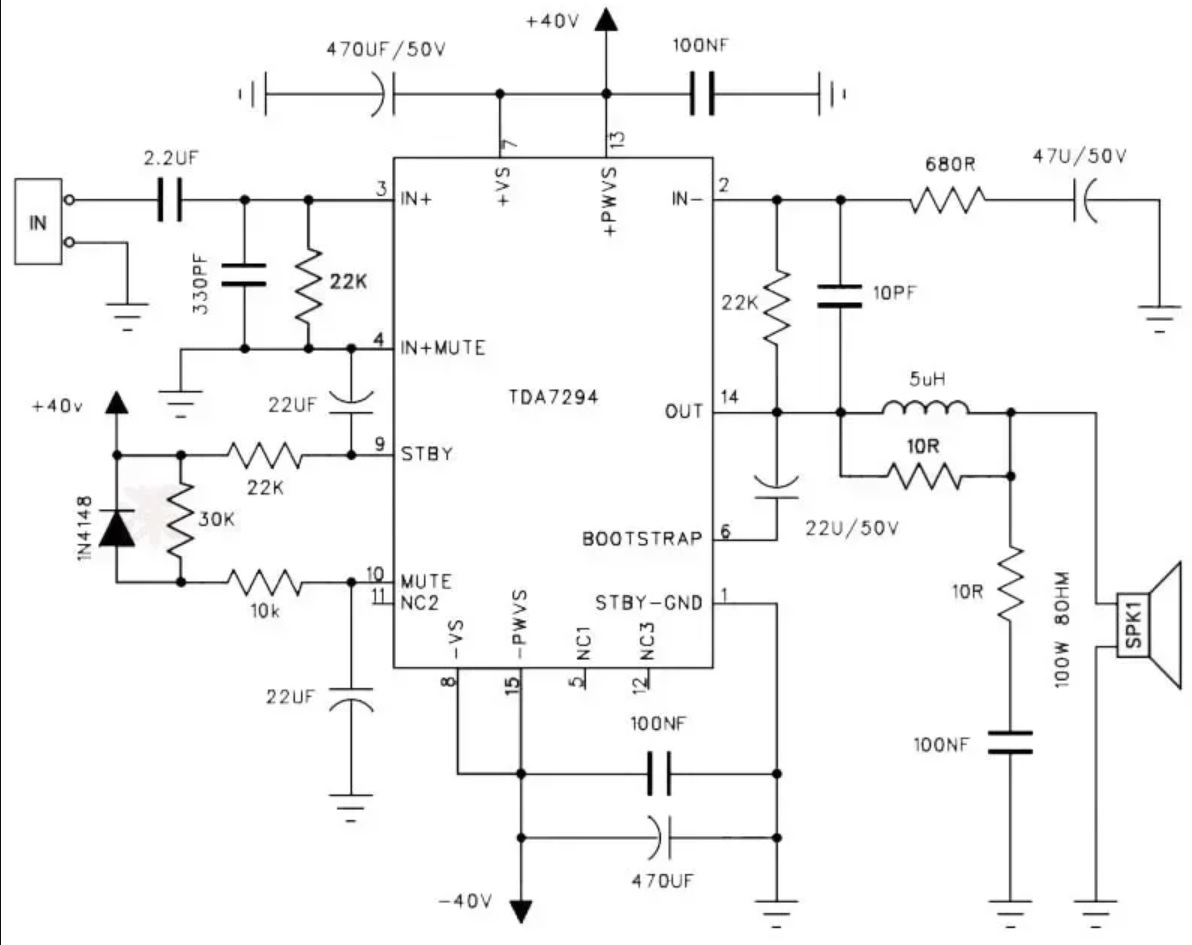
Наша тыдыа в интересующем нас смысле несколько напоминает операционный усилитель. Она усиливает то, что у неё между 2-й и 3-й ногами.

Вложение:
TDA7294.gif
TDA7294.gif [ 65.3 КБ | Просмотров: 1982 ]


С учётом разделительных емкостей - то, что она будет усиливать, обозначено на картинке.
Соотв., если на входе по постоянному напряжению относительно земли ноль, то можно прямо сразу, а если не ноль, то откинуть от входа то, от чего туда попадет постоянное напряжение - и коротнуть куском проволоки так, как нарисовано красным. Должна наступить мёртвая тишина. Вообще мёртвая, SNR эдак -90.
По идее, правый конец ёмкости "47U\50V" на картинке должен кратчайшим путём идти на сигнальную землю источника сигнала для нашей тыдыа. И на этом пути никого больше не встречать.

Однако же "появление и пропадание" эффекта наводит на подозрения, что

от старости\окисленности кто-то где-то квазипериодически не контачит
...или вообще самовозбуд. Возбуд на ВЧ нередко проявляется в звуковом диапазоне как жужжание на частоте таки 100 Герц.

Я бы овцелографом ткнул... но я им везде и всегда тычу.

...а ещё бывает наводка от магнитного поля силового трансформатыра. Очень смешная.

-----------------
Глухой.


  Не в сети Профиль  
 
 Заголовок сообщения: FISHER CA M-300, похоже ему хана...
Непрочитанное сообщениеДобавлено: 22 май 2025, 12:51 
Аватара пользователя
Автор темы

Имя: Дмитрий
Возраст: 49
Откуда: С-Петербург

На форуме с
Сообщений: 911
Его благодарили: 159
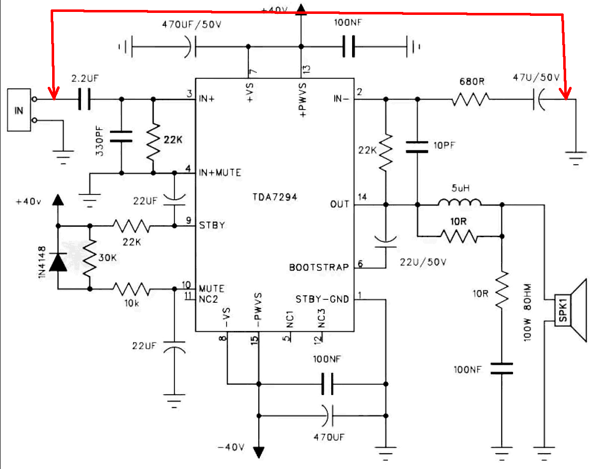
Вот я дундук!!! Входы коротил :) , но тока на соответствующем терминале. На самом мощнике протупил! Напаял соплей чтоб к внешнему усилителю пред подцепить и на мощник от внешнего преда сигнал дать, а пинцетом один раз ткунуть, причем вот прям перед носом...!!! Правильно Дмитрий Олегович, водку пить вредно, надо было на майских пивко или коньяк... Короче подсушиться надо, чет аукается.

Phlanger писал(а):
По идее, правый конец ёмкости "47U\50V" на картинке должен кратчайшим путём идти на сигнальную землю источника сигнала для нашей тыдыа. И на этом пути никого больше не встречать.


Так и есть, но только сигнальная земля с общей объединены на плате... Мож перерезать? И вот по центру (вопросом обозначенное) у меня пока пусто, надо наверно шнурок припаять и на корпус кинуть (но тогда конкретная петля получится размером с корпус усилителя), потом обрежу если че.
Вечером поэкспериментирую, сделаю полный расклад как все землится в этом приборе.

Вложение:
123.jpg
123.jpg [ 274.45 КБ | Просмотров: 1973 ]


ЗЫ: Гул все-же 50 Гц... И тут из розетки сразу в трансформатор, можно в принципе выкинуть пару свитч-розеток с задницы не сильно нужных и вкорячить туда фильтр сетевого


  Не в сети Профиль Профиль на discogs.com (откроется в новом окне) Моя система (откроется в новой вкладке)  
 
 Заголовок сообщения: FISHER CA M-300, похоже ему хана...
Непрочитанное сообщениеДобавлено: 22 май 2025, 14:27 
Забанен навсегда
Аватара пользователя

Возраст: 111
Откуда: Moskau

На форуме с
Сообщений: 5520
Его благодарили: 1072
Какие либо сетевые фильтра а) именно в данном случае ничему не помогут, и б) вообще тут бессмысленны.
Сетевыми фильтрами надобнобы отсекать генераторы помехи типа песючьковых БП от остальной сети, чтобы они через провода оной сети ещё и в эфир не излучали.

...не грех чтонть и отрезать аккуратно. Например, емкостя с рельсов питания идут условно "на землю" - скорее всего, на вон ту незадействованную большую дырку, вот её не грех отрезать от входной, "сигнальной" земли и кинуть отдельным проводом на обший в питании. Куда-то туда, на соединение между двумя банками.

...но если ПЯТЬДЕСЯТ, то или плохое экранирование, или, что СИЛЬНО реже - привет от магнитного поля трансформатора куданть в петлю во входных цепях. Но опять же, тут, чтобы нащупать - скорее всего надо пробовать коротить куском проволоки входные цепи.

-----------------
Глухой.


  Не в сети Профиль  
 
 Заголовок сообщения: FISHER CA M-300, похоже ему хана...
Непрочитанное сообщениеДобавлено: 22 май 2025, 15:10 
Аватара пользователя
Имя: Павел
Возраст: 59
Откуда: солнечная Хакасия

На форуме с
Сообщений: 2661
Его благодарили: 574
[quote="Phlanger"
...или вообще самовозбуд. Возбуд на ВЧ ...[/quote]
тогда грецца должна , а цоббель дым пускать


  Не в сети Профиль  
 
 Заголовок сообщения: FISHER CA M-300, похоже ему хана...
Непрочитанное сообщениеДобавлено: 22 май 2025, 21:33 
Аватара пользователя
Автор темы

Имя: Дмитрий
Возраст: 49
Откуда: С-Петербург

На форуме с
Сообщений: 911
Его благодарили: 159
Приветствую форум!
Если правильно понял, сетевой фильтр это типа "обратного клапана"...

Общий питания с вторичной трансформатора приходит как раз между основных фильтрующих банок, туда же приходит общий с акустического терминала. С верхнего левого угла платы, черный идет опять же с нулевой шины на 1 контакт массы корпуса и на него приходит "сигнальная" земля от преда черным проводом (из района релюшки). На котакт 2 корпуса приходит земля с платы корректора/входов. Если все правильно понял, предлагается не запитывать мощник нулевым который рядом с - и + на кпаю правой части рисунка, а тянуться от "между банок" и втыкать в "свободное отверстие" на GND мощника (после процедур с измерением возможной постоянки и коротыша вдохов мощника) и если не поможет то экранировать транс. Я тут еще надыбал серебряного кокса рк50\1x0,56 мож из него сигнальные сделать на мощник?

Вложение:
Ground_новый размер.jpeg
Ground_новый размер.jpeg [ 262.44 КБ | Просмотров: 1941 ]


  Не в сети Профиль Профиль на discogs.com (откроется в новом окне) Моя система (откроется в новой вкладке)  
 
 Заголовок сообщения: FISHER CA M-300, похоже ему хана...
Непрочитанное сообщениеДобавлено: 22 май 2025, 21:49 
Аватара пользователя
Автор темы

Имя: Дмитрий
Возраст: 49
Откуда: С-Петербург

На форуме с
Сообщений: 911
Его благодарили: 159
Общий на мощник получается зигзагом через перемычку...

Вложение:
WhatsApp Image 2025-05-22 at 21.42.56_новый размер.jpeg
WhatsApp Image 2025-05-22 at 21.42.56_новый размер.jpeg [ 192.73 КБ | Просмотров: 1939 ]


  Не в сети Профиль Профиль на discogs.com (откроется в новом окне) Моя система (откроется в новой вкладке)  
 
 Заголовок сообщения: FISHER CA M-300, похоже ему хана...
Непрочитанное сообщениеДобавлено: 23 май 2025, 10:42 
Аватара пользователя
Имя: Александр
Откуда: Москва

На форуме с
Сообщений: 1786
Его благодарили: 703
Земли нужно связывать не емкостью в 0.037 мкф, а резистором на 10 ом. Это если нужно.

-----------------
Лучшее - враг хорошего!


  Не в сети Профиль  
 
 Заголовок сообщения: FISHER CA M-300, похоже ему хана...
Непрочитанное сообщениеДобавлено: 23 май 2025, 12:43 
Аватара пользователя
Автор темы

Имя: Дмитрий
Возраст: 49
Откуда: С-Петербург

На форуме с
Сообщений: 911
Его благодарили: 159
Пока успел только запитать "дырку" на мощнике отдельным проводом от "где-то между банок", протянул болты крепления трансформатора, пропаял сами банки. Если брать сигнал с преда на внешний усилитель, то шум только на максимуме РГ, и слышно если подойти в плотную к колонке, и все это на таких уровнях РГ на которых я думаю если бы в сигнал прилетел какой-либо щелчек, твиттеры сгорели бы сразу. На выходе преда постоянка 0,06V и 0.03V. При подключенном динамике к фишеру и подключенному мощнику по питанию и выходу с откинутым входом происходит следующее, шум из динамика слышно и слышнее чем с колонки внешнего усилителя, при корочении входа мощника часть шума (по тональности как собственный шум корректора) исчезает но 50 Гц остается, но все это сильно лучше чем было пару дней назад.
По плану прогнать сигнальную землю от середины платы под самой платой напрямки к контакту 1 корпуса, разделить земли на входе мощника. Есть у меня лист тонкого перфорированного алюмита, мож из него полосу нарезать и бубликом на трансформатор надеть с контактом на корпус?


  Не в сети Профиль Профиль на discogs.com (откроется в новом окне) Моя система (откроется в новой вкладке)  
 
 Заголовок сообщения: FISHER CA M-300, похоже ему хана...
Непрочитанное сообщениеДобавлено: 23 май 2025, 19:07 
Аватара пользователя
Имя: Александр
Откуда: Москва

На форуме с
Сообщений: 1786
Его благодарили: 703
Не, Дим. Это не с транса прет. Это у тебя где то петля образовалась. Если на плате нового оконечника вся земля общая, то ее рвать то и не нужно. Я как делаю в таком случае : от банок питания выход на АС, и на оконечник. Далее с оконечника на пред, а с преда на входные гнезда. Земля идет магистрально. Но это только в том случае, когда и в преде вся земля общая. На входных гнездах все земляные контакты вместе. Теперь сигнал идет с входных разъемов на пред, а с преда естественно на оконечник. Тоже магистрально. Земля уже везде есть. На корпус цепляю или с входных разъемов, или же с кондеев блока питания. И всегда отличный результат! Всегда. Никакого фона, и шума тоже никакого нет.

-----------------
Лучшее - враг хорошего!


  Не в сети Профиль  
 
 Заголовок сообщения: FISHER CA M-300, похоже ему хана...
Непрочитанное сообщениеДобавлено: 23 май 2025, 22:16 
Аватара пользователя
Автор темы

Имя: Дмитрий
Возраст: 49
Откуда: С-Петербург

На форуме с
Сообщений: 911
Его благодарили: 159
Зигфрид, Ок, понял, попробую. Ток че тогда с "сигнальной" землей делать? Я имею ввиду оплетку/экраны сигнальных проводов. Ее получается распаиваю ток со стороны преда? "Земля" преда берется черным проводом который идет от контакта 1 корпуса и вдоль транса по плате идет в "район реле" (там подпаяны экраны сигнальных проводов) и потом по дорожкам расходятся по темброблоку и РГ (епт..... походу это петля и есть, нужно ее попробовать на "землю" платы закинуть вместо контакта корпуса).


  Не в сети Профиль Профиль на discogs.com (откроется в новом окне) Моя система (откроется в новой вкладке)  
 
 Заголовок сообщения: FISHER CA M-300, похоже ему хана...
Непрочитанное сообщениеДобавлено: 23 май 2025, 22:23 
Аватара пользователя
Имя: Александр
Откуда: Москва

На форуме с
Сообщений: 1786
Его благодарили: 703
Оплетка экрана, это и есть земляной проводник. И больше никаких земель не надо.

-----------------
Лучшее - враг хорошего!


  Не в сети Профиль  
 
 Заголовок сообщения: FISHER CA M-300, похоже ему хана...
Непрочитанное сообщениеДобавлено: 23 май 2025, 22:35 
Аватара пользователя
Автор темы

Имя: Дмитрий
Возраст: 49
Откуда: С-Петербург

На форуме с
Сообщений: 911
Его благодарили: 159
Да, щас прогнал через зрение обратную сторону печатной платы, земля питания на землю преда по дорожкам не попадает, перемычек тоже нет, идет проводом с корпуса. Экраны РГ и выходов с преда соответственно на ней.


  Не в сети Профиль Профиль на discogs.com (откроется в новом окне) Моя система (откроется в новой вкладке)  
 
 Заголовок сообщения: FISHER CA M-300, похоже ему хана...
Непрочитанное сообщениеДобавлено: 23 май 2025, 23:15 
Аватара пользователя
Имя: Александр
Откуда: Москва

На форуме с
Сообщений: 1786
Его благодарили: 703
Дим, земля должна идти магистралью! Просто из точки А ( это блок питания ) до точки Б ( это входные разъемы ). Все. Если она где то будет разрываться, то ее нужно соединить. И если она где то будет замыкаться в круг или рамку, то ее нужно рвать. Только магистраль. Тогда никаких фонов не будет. От куда?

-----------------
Лучшее - враг хорошего!


  Не в сети Профиль  
 
 Заголовок сообщения: FISHER CA M-300, похоже ему хана...
Непрочитанное сообщениеДобавлено: 23 май 2025, 23:34 
Аватара пользователя
Автор темы

Имя: Дмитрий
Возраст: 49
Откуда: С-Петербург

На форуме с
Сообщений: 911
Его благодарили: 159
Это я понял, тут же еще в шлейфах походу сидит, и экранировка проводов на РГ и с выходов преда на мощник. Экранировка сигнальных кабелей, если правильно понимаю это с корпуса берется (и как берется вижу), и частично идет дорожками (на экраны РГ, на балланс и куча ножек керамики и майлара на ней сидит) и я очень надеюсь, что в этом плане я иду задом-наперед), а вот земля питания корректора с входами откуда идет пока не вижу, как с корпуса через 0,047 мкф вижу. Походу нужно брать маркеры и рисовать по дорожкам, чтоб разобраться, еще и стакан похоже нужно налить, так чтоб сразу глаз косяк выхватил опыта не хватает. В общем главный принцип понял, фронт работ наметился. Спасибо за совет :cool: , пошел реализовывать!
:2piv:


  Не в сети Профиль Профиль на discogs.com (откроется в новом окне) Моя система (откроется в новой вкладке)  
 
 Заголовок сообщения: FISHER CA M-300, похоже ему хана...
Непрочитанное сообщениеДобавлено: 24 май 2025, 20:00 
Аватара пользователя
Имя: игорь
Возраст: 59
Откуда: Казахстан Петропавловск

На форуме с
Сообщений: 465
Его благодарили: 92
Вот и меня посетила беда . Не смог пройти мимо Техникса с гордой надписью класс АА . Правда в нём не стк . а сви 4004 сборка дохлая . Место очень ограничено и питание 47 вольт . Китайские платки для внедрения посмотрел , они все ,китайцы пишут 45 вольт не надо сильно горячо . Что посоветует коллективный разум ?


  Не в сети Профиль  
 
 Заголовок сообщения: FISHER CA M-300, похоже ему хана...
Непрочитанное сообщениеДобавлено: 24 май 2025, 22:20 
Модератор
Аватара пользователя
Имя: Владимир.
Откуда: СПб. Колпино.

На форуме с
Сообщений: 12882
Его благодарили: 6341
гаррик писал(а):
Что посоветует коллективный разум ?

Для начала тотально пропаять всю плату усилителя. Несколько раз у техниксов симптомы были, как будто сборка сдохла.
На самом деле, обширный непропай.

-----------------
Лужу-паяю, ЭВМ починяю.


  Не в сети Профиль Профиль на discogs.com (откроется в новом окне) Моя система (откроется в новой вкладке)  
 
Показать сообщения за:  Поле сортировки  
Начать новую тему Ответить на тему  [ Сообщений: 201 ]  На страницу Пред.  1, 2, 3, 4, 5, 6, 7  След.

Часовой пояс: UTC + 3 часа


Кто сейчас на форуме

Сейчас этот форум просматривают: нет зарегистрированных пользователей и гости: 6


Вы не можете начинать темы
Вы не можете отвечать на сообщения
Вы не можете редактировать свои сообщения
Вы не можете удалять свои сообщения
Вы не можете добавлять вложения

Найти:
Перейти:  

Создано на основе phpBB® Forum Software © phpBB Group
© 2013-2020 Sound Space - форум о музыке и аудиотехнике
Разработка логотипа - artcore.top

    hosted by .masterhost